武汉洪山拆迁:湖工大马房山校区片旧城改建项目南区住宅房屋征收补偿方案
中北路 2018-11-26 00:34:04
用手机看
扫描到手机,新闻随时看
扫一扫,用手机看文章
更加方便分享给朋友
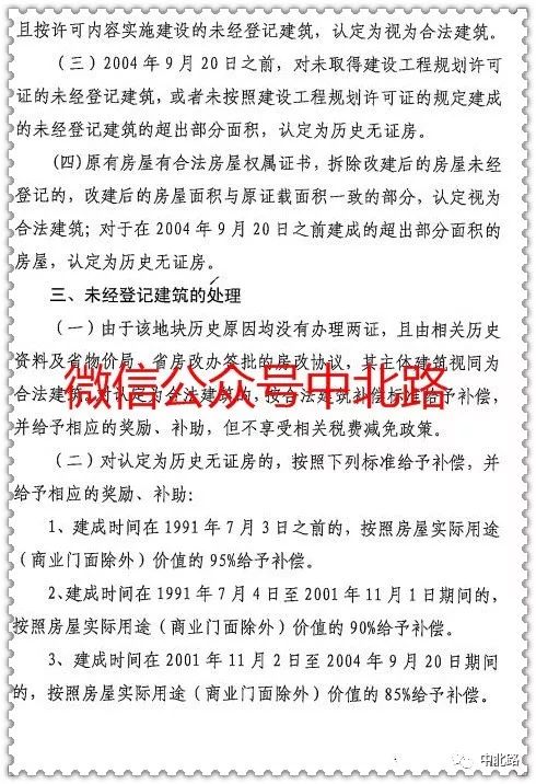
微信公众号中北路(作者姜华jianghua2046)获悉,武汉洪山拆迁:湖工大马房山校区片旧城改建项目南区住宅房屋征收补偿方案。 前情回顾: 武汉洪山拆迁:湖北工业大学(湖工大)马房山校区南区住宅下达房屋征收决定! 欢迎付费咨询
微信公众号中北路(作者姜华jianghua2046)获悉,武汉洪山拆迁:湖工大马房山校区片旧城改建项目南区住宅房屋征收补偿方案。
前情回顾:
武汉洪山拆迁:湖北工业大学(湖工大)马房山校区南区住宅下达房屋征收决定!
















欢迎付费咨询
声明:本文由入驻焦点开放平台的作者撰写,除焦点官方账号外,观点仅代表作者本人,不代表焦点立场。


