武汉汉阳拆迁:汉阳区大归元片区建桥1-5片旧城改建项目房屋征收补偿方案征求意见及修改情况
扫描到手机,新闻随时看
扫一扫,用手机看文章
更加方便分享给朋友
微信公众号中北路(作者姜华jianghua2046)获悉,汉阳区大归元片区建桥1-5片旧城改建项目房屋征收补偿方案征求意见及修改情况的公告。
据微信公众号中北路查阅,汉阳区大归元片区建桥1-5片旧城改建项目房屋征收补偿方案分为五个方案,除了拆迁征收范围等少数个性数据不同之外,五个征收补偿方案征求意见及修改情况方面几乎一样。因此,微信公众号中北路不再将相似的文字复制黏贴五次,仅发布“汉阳区大归元片区建桥-1片旧城改建项目房屋征收补偿方案征求意见及修改情况”。

微信公众号中北路解读补偿方案概况:
1、建桥片补偿方案为汉阳区统一制式方案。
2、11处还建房源值得仔细斟酌。
3、未来出台的评估价较为关键。
此前龟北二期稿件众多,微信公众号中北路推荐阅读:《汉阳龟北二期拆迁:还建房户型图挂出来了,微信公众号中北路随便说两句》。






















前情回顾:
武汉汉阳拆迁:大归元片区建桥-1、2、3、4、5片旧城改建项目房屋征收红线图
武汉汉阳拆迁:建桥片旧城改建房屋征收补偿方案征求意见稿
武汉汉阳拆迁:时间表出炉?汉阳区大归元片区建桥片旧城改建项目基础设施落后认定启动!
1、大归元片区建桥片旧改整体红线图

2、网传大归元片区建桥片旧改时间表

3、大归元片区建桥-1、2、3、4片红线范围:
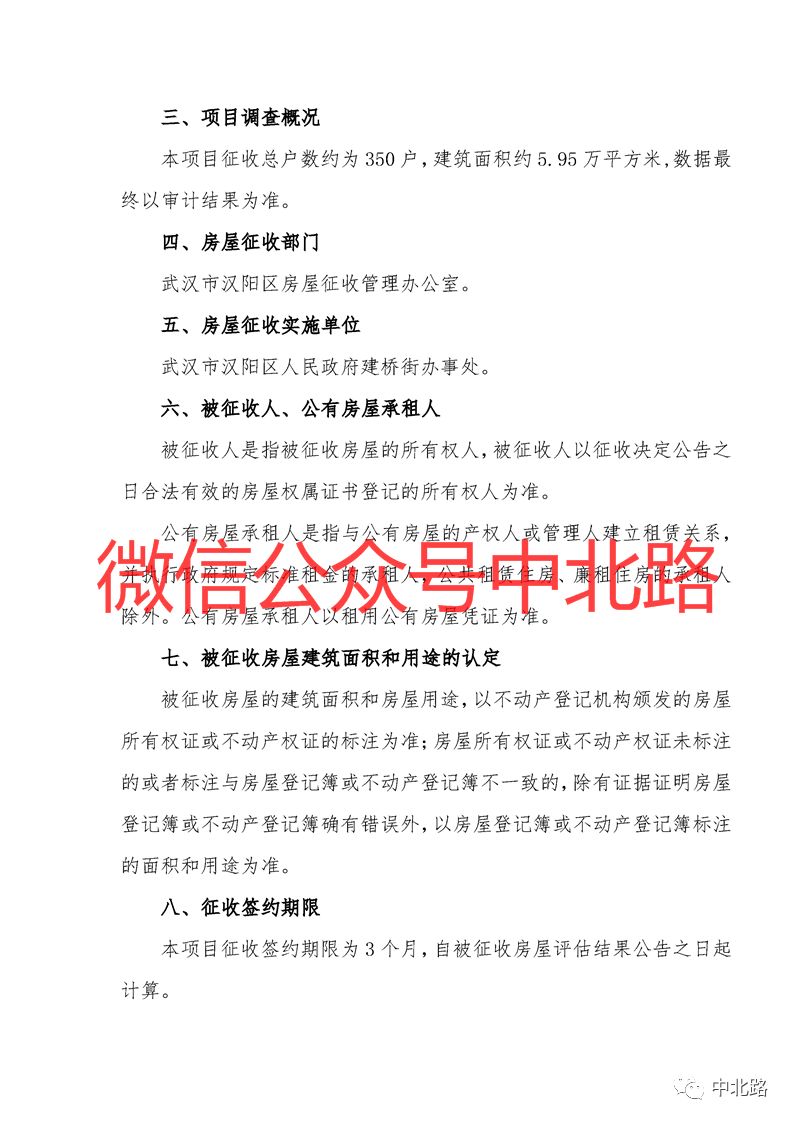
一、项目名称
大归元片区建桥-1片旧城改建项目。
二、项目征收范围
本项目位于汉阳大道以南,鹦鹉大道以东,具体范围详见附图。
三、项目调查概况
本项目征收总户数约为349户,建筑面积约5.95万平方米,数据最终以审计结果为准。

一、项目名称
大归元片区建桥-2片旧城改建项目。
二、项目征收范围
本项目位于汉阳大道以南,显正街以北,具体范围详见附图。
三、项目调查概况
本项目征收总户数约为890户,建筑面积约8.76万平方米,数据最终以审计结果为准。

一、项目名称
大归元片区建桥-3片旧城改建项目。
二、项目征收范围
本项目位于汉阳大道以南,拦江路以北,具体范围详见附图。
三、项目调查概况
本项目征收总户数约为859户,建筑面积约12.3万平方米,数据最终以审计结果为准。

一、项目名称
大归元片区建桥-4片旧城改建项目。
二、项目征收范围
本项目位于拦江路以北,天主教堂以东,具体范围详见附图。
三、项目调查概况
本项目征收总户数约为1390户,建筑面积约12万平方米,数据最终以审计结果为准。

一、项目名称
大归元片区建桥-5片旧城改建项目。
二、项目征收范围
本项目位于汉阳大道以南,拦江路以北,滨江大道以西,具体范围详见附图。
三、项目调查概况
本项目征收总户数约为2141户,建筑面积约17.44万平方米,数据最终以审计结果为准。

欢迎付费咨询,当然也不一定回答的上来
声明:本文由入驻焦点开放平台的作者撰写,除焦点官方账号外,观点仅代表作者本人,不代表焦点立场。


