定了!汉阳人民关心的公园5月15日进场施工
扫描到手机,新闻随时看
扫一扫,用手机看文章
更加方便分享给朋友
5月11日消息,搜狐焦点获悉, 国博公园地下停车场项目将于5月15日开始施工。

国博公园用地总面积27962平方米,其中公园绿化面积26102平方米(其中绿化面积18719平方米,广场铺装面积2578平方米,园路面积4237平方米,管理服务建筑面积567.5平方米),防护绿地面积1860平方米;项目总建筑面积7760.3平方米,其中新建地下二层停车场建筑面积7192.8平方米,设置停车泊位175个;地面管理服务建筑面积567.5平方米。工程同步建设电气工程、给排水工程、暖通工程、消防工程、智能化停车系统等园区配套设施。

项目规划:
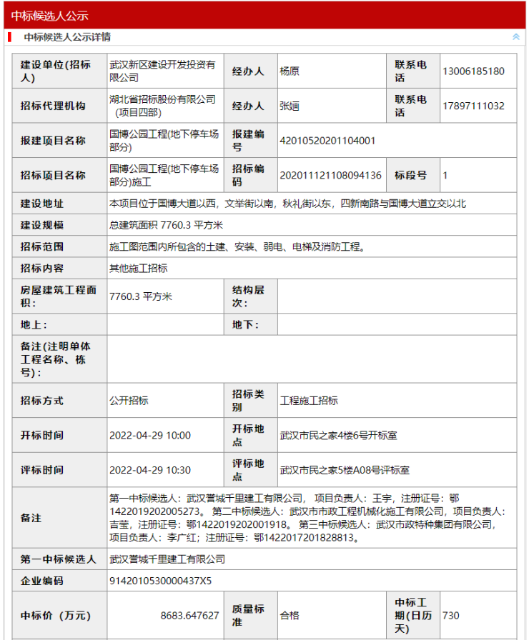
项目位于国博大道以西,文举街以南,秋礼街以东,四新南路与国博大道立交以北,总建筑面积 7760.3 平方米。招标范围:施工图范围内所包含的土建、安装、弱电、电梯及消防工程。中标价8683.65万元;中标工期730日历天。
国博公园东邻武汉国际博览中心,总面积为2.6公顷,工程总投资 19466.32 万元,其中土建投资 10417.71 万元。公园以中央艺术装置作为全园的标志物与亮点,在组织场地交通的基础上布置主入口广场、艺术长廊、植物花园等经典,满足周边居民艺术欣赏、绿地活动的需求。
国博公园基于公园紧邻国博中心的区域优势,将公园定位为一座服务国博中心及周边商务办公、居住人群,以大众艺术为核心,兼具观赏游憩、科普教育、交通串联、生态海绵、复合地下停车等城市功能于一体的艺术休闲社区公园。规划具备科普教育功能的低维护景观、慢行步道、高科技艺术互动休闲设施、公交与地铁站接驳的快速换乘口等。
国博公园将形成“一轴一心两区”的景观结构,以慢行步道为轴,串联公园各分区,以公园地标中心为核心,分设活力艺术区和生态联通区两个区域。由此,组建起正滨江,邻国博的生态互动公园。
工程总征占地面积 27962m²,全部为永久占地。工程开挖方63319m,回填方14549m²,无外借方,余弃方48770m²。工程总投资 19466.32 万元,其中土建投资 10417.71 万元。建设工期 19 个月(2021年4月至 2022 年10月)。
新闻来源:汉阳区规划局网站
责任编辑:周玉影
声明:本文由入驻焦点开放平台的作者撰写,除焦点官方账号外,观点仅代表作者本人,不代表焦点立场。


