新房周报 供求全面回调,国常会明确保障性租赁住房增供减税
扫描到手机,新闻随时看
扫一扫,用手机看文章
更加方便分享给朋友
2021年第25周,全国新房供求显著回调。供应方面,全国重点城市共取得预售证面积700万平方米,环比下降27%。成交方面,一线、二线、三四线城市成交皆迎来回调,一线城市中,上海成交环比显著回落,跌幅高达54%,北京、深圳成交基本与上周持平,广州成交低位回升,环比增10%。近七成二线城市成交规模环比下降,重庆、杭州、武汉等降幅都在两成左右,长沙、苏州降幅超30%,宁波成交更是环比腰斩,12个城市中仅成都、福州等4城成交回升,南昌、大连成交大幅回升主要是受基数效应影响。六成以上三四线城市成交回落,温州、连云港、惠州等成交缩水,环比降幅皆在三成以上,但东莞成交逆势放量,环比增86%。
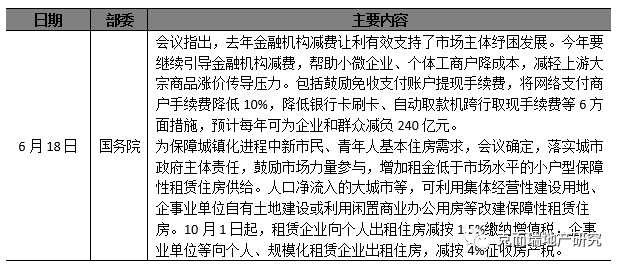
中央层面,6月18日李克强主持召开国务院常务会议,明确加快发展保障性租赁住房的政策,要求落实城市政府主体责任,鼓励市场力量参与,增加租金低于市场水平的小户型保障性租赁住房供给。人口净流入的大城市等,可利用集体经营性建设用地、企事业单位自有土地建设或利用闲置商业办公用房等改建保障性租赁住房。10月1日起,租赁企业向个人出租住房减按1.5%缴纳增值税,企事业单位等向个人、规模化租赁企业出租住房,减按4%征收房产税。
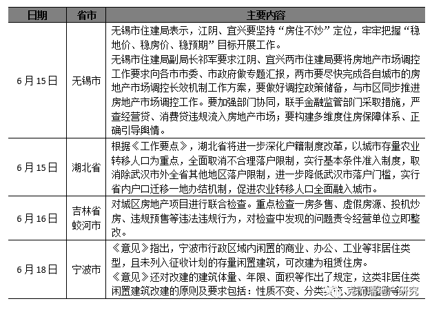
地方层面,无锡市住建局表示,江阴、宜兴要坚持“房住不炒”定位,尽快完成各自城市的房地产市场调控长效机制工作方案,要做好调控政策储备,与市区同步推进房地产市场调控工作。湖北省将进一步深化户籍制度改革,取消除武汉市外全省其他地区落户限制,进一步降低武汉市落户门槛,实行省内户口迁移一地办结机制。宁波市明确闲置的商业、办公、工业等非居住类型,且未列入征收计划的存量闲置建筑,可改建为租赁住房,并对改建的建筑体量、年限、面积等作出了规定,这类非居住类闲置建筑改建的原则及要求包括:性质不变、分类实施、统筹监管。
楼市动态
国常会:确定加快发展保障性租赁住房的政策;
无锡:坚持“房住不炒”,构建住房保障体系;
湖北:取消除武汉市外全省其他地区落户限制;
吉林省蛟河市:重点检查房地产项目一房多售、违规预售等;
宁波:明确闲置商办可改建为租赁住房,运营期不少于8年。
成交概览
2021年第25周整体成交规模显著下降。一线城市成交指数为98.13,环比下降29.49点;二线城市成交指数为99.35,环比下降17.19;三四线城市成交指数为103.67,环比下降22.02点。
一线城市:上海成交环比显著回落,跌幅高达54%,北京、深圳成交基本与上周持平,广州成交低位回升,环比增10%。
二线城市:近七成城市成交规模环比下降,重庆、杭州、武汉等降幅都在两成左右,长沙、苏州降幅超30%,宁波成交更是环比腰斩。12个城市中仅成都、福州等4城成交回升,南昌、大连成交大幅回升主要是受基数效应影响。
三四线城市:六成以上城市成交回落,温州、连云港、惠州等成交缩水,环比降幅皆在三成以上,但东莞成交逆势放量,环比增86%。

供应概览
2021年第25周,全国重点城市共取得预售证面积700万平方米,环比下降27%。

政策汇总
6月14日-6月20日中央及地方政府出台相关政策汇总
中央

地方

重点城市

备注:
每日成交数据均为初步统计数据,其累计结果与月度成交存在一定出入。
一线城市为商品住宅数据,且上海商品住宅数据包含动迁安置房、配套商品房和经济适用房等政策性住房数据
二线城市除重庆、无锡、哈尔滨、宁波、昆明、佛山为商品房数据,其它城市为商品住宅数据
三线城市除吉林、徐州、海口、镇江为商品房数据,其它城市为商品住宅数据
四线城市除北海、连云港、三亚、桂林、安庆、南充、泸州、九江、舟山、文昌、万宁、江阴为商品房数据,其它城市为商品住宅数据
克而瑞地产研究
声明:本文由入驻焦点开放平台的作者撰写,除焦点官方账号外,观点仅代表作者本人,不代表焦点立场。


