家长收藏!武汉15个区中小学对口划片范围完整版
扫描到手机,新闻随时看
扫一扫,用手机看文章
更加方便分享给朋友
2021年江岸区义务段公办学校服务范围预安排
2021年江汉区公办小学服务范围一览表

2021年江汉区公办初中学校新生入学划片方案

2021年硚口区小学对口服务范围一览表












2021年硚口区“小升初”入学新生的范围及对象




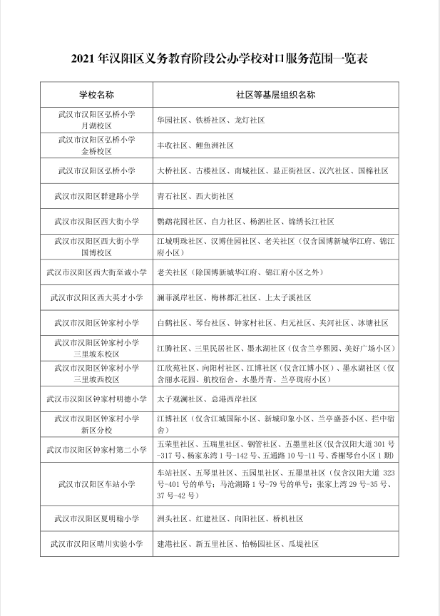
2021年汉阳区义务教育段公办学校对口服务范围一览表



武昌区小学入学查询系统
点击链接进入:http://mooc.wuchangedu.cn/
青山区(化工区)2021年义务教育阶段新生入学招生工作方案
一、指导思想
为贯彻落实《中华人民共和国义务教育法》《中共中央 国务院关于深化教育教学改革全面提高义务教育质量的意见》精神及教育部、省教育厅关于义务教育阶段入学招生工作的有关规定,遵照《市教育局关于做好2021年义务教育阶段新生入学招生工作的通知》精神,进一步规范2021年我区义务教育阶段入学招生工作,促进义务教育均衡优质发展,特制定本工作方案。
二、基本原则
坚持政府统筹,以区为主;坚持免试就近,划片对口;坚持严格规范,平稳有序;坚持均衡发展,促进公平。
三、管理办法
(一)新生入学基本条件
1.具有青山区户籍的适龄儿童少年;
2.符合条件的随迁适龄子女。
以上入学对象,小学新生须年满六周岁(周岁的计算以每年的8月31日为统计时限);初中新生为2021年小学应届毕业生。
(二)明确入学方式
每所义务教育公办学校均划分有对口服务范围(辖区),服务范围内符合入学条件的适龄儿童少年,由其父母或其他法定监护人,持相关证件,按规定时间,到对口学校办理入学登记和报到手续,免试入学。按照《义务教育法》第十二条“地方各级人民政府应当保障适龄儿童、少年在户籍所在地学校就近入学”的规定,户籍和房产证一致的,安排对口入学;户籍和房产证不一致的,由区教育局统筹安排入学;特殊情况由区教育局组织有关部门甄别认定后处理。
(三)入学管理工作流程
1.开展调查摸底
5月21日前,区教育局按照《义务教育法》“凡年满六周岁的儿童,其父母或者其他法定监护人应当送其入学接受并完成义务教育”的规定,各学校对原学校服务辖区内新增楼盘和适龄儿童少年调查摸底、登记造册,做到无遗漏。
2.公示服务范围
根据我区学校分布、学校规模、适龄学生人数等因素,合理安排学校招生计划,按照确保公平、相对就近入学原则,确定全区义务教育段公办中小学的服务范围,各公办小学、初中服务范围于5月31日前在学校大门口、相应社区和政府网站等官方媒体向社会公示。
3.发放《义务教育入学通知书》
《义务教育入学通知书》由区人民政府统一印制、统一管理、统一发放,不收取任何费用。《义务教育入学通知书》须经区人民政府盖章后方能生效。我区在7月3日前完成《义务教育入学通知书》发放工作。
4.办理入学手续
适龄儿童少年的父母或其他法定监护人必须在《通知书》规定的时间内,送子女或被监护人到指定学校报到,学校不得以任何理由拒收。2021年义务教育小学、初中新生报到时间均为7月5~6日。
符合入学条件但未在规定时间按要求进行登记的新生,统一于8月25~31日到区教育局补办手续,由区教育局统筹安排入学。
择校生不享受优质高中到校指标,即不享受“分配生”资格。到民办学校就读的学生不是择校生。择校生认定工作由区教育局负责组织。
(四)规范各类入学管理
1.户籍和房产证一致的入学管理
户籍和房产证一致的,安排对口入学。
2.“拆迁户”的适龄儿童少年入学管理
因旧城改造、拆迁过渡原因造成人户分离的适龄儿童,按照《武汉市国有土地上房屋征收与补偿实施办法》第四十三条“被征收人、公有房屋承租人迁出原地后的义务教育入学,征收之时可一次性选择6年内继续在原户籍所在地按照原招生办法入学,或者在迁入户籍所在地教育行政部门划片招生的就近学校入学”的规定,由适龄儿童少年父母或法定监护人提供相关材料(如拆迁协议、房产证、租房协议等),向区教育局提出申请,由区教育局安排入学。
3.“人户分离”的适龄儿童少年入学管理
户籍与房证信息不一致的,由户籍所在地区教育局统筹安排入学。
4.“随迁子女”的入学管理
非本市户籍人员随迁适龄子女,由其父母或其他法定监护人持《居住证》、劳动合同(或者经营许可证)等能表明有合法稳定就业的材料,按照居住证所在区的要求登记,由区教育局统筹安排其入学,纳入《义务教育入学通知书》发放范围。
5.对“二孩”入学的管理
按照国家“全面实施一对夫妇可生育两个孩子”的政策,坚持划片对口就近入学的基本原则,在排名前列个孩子非择校入学的前提下,由其父母或者其他法定监护人提出申请,原则上将两个孩子安排在同一所学校就读。
6.留汉百万大学生子女入学管理
落实百万大学生留汉创业就业政策,已办理户籍由市外迁入我区的大学生,其子女均可在我区接受义务教育,按本区户籍适龄儿童少年入学政策安排入学。
7.“患病伤残”的适龄儿童少年入学管理
对于因身体健康等原因确需缓学的适龄儿童、少年,由其父母或者其他法定监护人向区教育局提出申请,获批准后方可缓学,不得擅自以在家学习替代国家统一实施的义务教育。
确保符合条件的6~14周岁三类残疾儿童、少年就学权利,尽可能在普通学校安排三类残疾儿童少年随班就读。提高特殊教育服务能力,组织开展送教上门工作。
8.优抚对象入学管理
符合义务教育入学优待政策的烈士子女、现役军人子女、高层次人才子女、2020年抗击新冠肺炎疫情一线医务人员子女等,按照相关规定办理。
9.对港澳台等学生入学管理
贯彻执行国务院《港澳台居民居住证申领发放办法》,持有我区居住证的港澳台居民随迁子女可在我区接受义务教育,由其父母或其他法定监护人,按我区统一规定时间,持居住证、劳动合同(或者经营许可证)等能表明有合法稳定就业的材料,按区教育局的要求登记,由区教育局统筹安排入学,纳入《通知书》发放范围。
10.跨区入学管理
凡因搬迁或其他特殊原因,需跨区入学的小学毕业生,应由父母或其他法定监护人向学生所在学校提出申请,填写登记表,学校审查同意后,分别到所在区教育局和跨入区教育局办理跨区入学手续。办理跨区入学手续时间,全市统一为5月17~21日。区教育局将跨区学生有关档案集中,于6月24日办理全市交换手续。
对已办理跨入手续的小学毕业生,由区教育局按相对就近原则,统筹安排初中学校并发放《通知书》。
(五)切实做好民办学校招生工作
1.明确民办学校招生基本政策
(1)民办学校报名数小于招生计划数的,采取登记注册方式招生;报名数大于招生计划数的,采取电脑派位方式招生。
(2)民办学校不得采用考试或者任何变相形式的知识性考试方式选拔生源,不得通过举办相关培训班或者与教育培训机构合作提前选拔学生,不得以各类竞赛证书、学科竞赛成绩或者考级证明等作为招生依据。
(3)民办一贯制学校小学部已自愿网上报名本校初中部的学生可以直升其初中部;其初中部还有剩余招生计划的,按照“报名数小于招生计划数登记注册入学、报名数大于招生计划数电脑派位招生”的原则招收其他已网上报名该校的学生。
2.加强民办学校招生管理
(1)民办义务教育学校招生纳入审批地统一管理。各民办学校要根据市、区教育局招生政策与实施办法,制订本校招收新生工作方案,报所在区教育局审定后方可实施。
(2)区教育局对本区民办学校的办学条件、办学行为等进行核查,根据核查结果,结合生源情况,核准民办学校招生计划,并向社会公示。
根据国家和省关于义务教育入学招生工作要求,参考全国同类城市具体措施,对于民办学校或投资主体与当地政府订有协议的生源、承担政府购买服务的生源以及符合其他相关条件的,可以分类安排计划,具体办法由区教育局制定,报市教育局备案。
(3)区教育局切实加强对所辖民办学校招生工作管理,严格按时间、按计划、按程序招生。
3.调整民办学校招生办法
(1)凡有意选择民办学校上学的学生,必须先持《义务教育入学通知书》到政府指定的公办学校报到,办理有关手续。
(2)全市民办小学、民办初中报名时间统一为7月7~9日,全部使用《武汉市中小学入学招生管理平台》实行网上报名。所有民办学校均不得设置其它报名资格条件限制。每位学生只能选报1所学校,重复报名无效。
(3)武汉二中广雅中学、武汉六中上智中学、武汉七一华源中学、武汉一初慧泉中学、武汉十一崇仁初级中学、武汉第三寄宿中学、武汉武珞路实验初级中学、江汉区红领巾国际学校、硚口区崇仁寄宿学校、汉阳区钟家村寄宿学校、武汉瑞景小学等学校,应在本区范围内招收新生。其他民办学校由各区结合实际确定招生范围。
(4)电脑派位按全市统一方案进行,使用全市统一软件,时间全市统一为7月15日,由各区教育局组织实施,不得由学校组织。
(5)民办学校应于7月25日前完成新生录取工作。
四、工作要求
(一)高度重视,强化领导
义务教育阶段新生入学工作是重要民生工作,它涉及面广、政策性强,备受人民群众关注。区教育局高度重视,要求相应成立区、校两级新生入学工作领导小组,明确责任,严肃纪律,充分保障适龄儿童少年接受义务教育权利,有序组织新生入学工作。5月15日前,青山区2021年义务教育阶段新生入学招生实施方案报市教育局基础教育处备案。
(二)广泛宣传,强化引导
坚持公开、公正、便民原则,搭建多形式、多渠道、立体化义务教育入学招生政策宣传平台,加大政务信息公开和政策宣传力度。积极配合市教育局采取发布政策问答、印发《一图看懂》等方式,加强入学招生政策宣传,主动回应家长和社会关切。指导学校严格执行招生简章备案制度,公开公示收费标准。
(三)严明纪律,强化管理
严格落实教育部“十项严禁”,切实规范义务教育阶段新生入学招生行为。严禁任何学校擅自招生,不准提前招生、超计划招生、超范围招生。不得举行任何名义的新生摸底考试,不得以任何名义分设重点班、快慢班、实验班。严禁违规乱收费。
中小学校要按照“一人一籍,籍随人走”的原则,在学生实际到校报到后,使用全国中小学生学籍信息管理系统,做好学生学籍转接和管理工作,不收取任何费用。切实加强民办学校学籍管理。
(四)完善制度,强化问责
要健全完善监督举报制度和责任追究制度,依法依规严肃查处违规违纪行为,区教育局将对各校义务教育阶段新生入学招生工作开展重点督导检查,对管理不力造成不良影响的学校,将严肃处理。
附件:1.青山区(化工区)2021年义务教育新生入学工作日程安排
2.青山区(化工区)2021年义务教育学校新生对口入学划片方案
武汉市青山区教育局
2021年5月12日

青山区(化工区)2021年义务教育学校
新生对口入学划片方案
一、2021年公办小学服务范围划分方案
按照地理位置自西向东排列,具体为:
钢花小学(园林路校区):124街、127街、128街、绿景苑、美地花园、绿景花园。
钢花小学(三弓路校区):56街、57街、58街、121街、123街、园林星城。
钢都小学:62街、125街、126街、青扬六和、柴林小区、民族新村、奥山世纪城。
钢城一小(友谊路校区):118—120街、122街(冶建花园)、景胜花园、钢洲花园。
吉林街小学(吉林街校区):47街、48街、52街、53街、兰亭雅居、青城国际。
吉林街小学(八大家花园校区):八大家花园(38街、42街、43街)、116街坊辽阳街以北部分、117街、金域花园、新奥风尚、锦绣龙潭、新家园。
钢城一小(武科大校区):青教花园(1、2期)、武冶小区、翠竹苑、49街、50街、51街、65街、和平花苑、宏盈花苑、大华铂金、大华滨江天地。东兴洲村及和平大道以北建设二路以西园林路以东散居在该区域的适龄儿童。
吉林街小学(江南春城校区):39-41街、44-46街、新奥依江畔园、联泰香域水岸。
钢城十七小:112、114、115街、116街坊辽阳街以南部分。
钢城十九小:107-111街、公园家。
钢城十小:34街、 35街、30街、31街、113街和平科技公寓、玉翠苑小区、江南御景。
钢城九小:22-23街、26-27街、恒大御府。
青翠苑学校:青翠苑、梅竹园、星桥苑、钢花南苑、青城华府(福星惠誉)、东方雅苑及散居在东方红村该区域的具青山户籍适龄儿童。
钢城十二小:101、102街、104-106街、绿苑小区、丹青苑、现代花园、滨港路、利加华庭、青山1958。
钢城十二小(冶金校区): 怡兴小区、碧苑花园、楠姆庙、青馨居、青城荟、厂前及散居在该区域内的具青山户籍适龄儿童。
新沟桥小学:18、33街、20-21、24-25、28-29街、印力中心、新桥花园、青扬新桥花园及沿港路。
红钢城小学:13街、14街、车站街、一江璟城、华侨城(红坊)、大华锦绣前城。
钢城三小:4街、7-10街、11-12街、15-17街、热电倒口湖小区、中交江锦湾。
钢城二小:2-3街、5-6街、19街。
钢城四小: 青宜居、青雅居、长江香樟林、工人村丝茅墩、绿地香树花城、青城阳光。
桥头小学:天兴花园、七星富利天城、临江港湾、青山绿水花园、华通小区、红港二村、青康居、青和居。
青山小学:青山镇、石化、船厂地区的适龄儿童。
武东小学:居住在武东地区适龄儿童。
钢城十一小:白玉山1-2-3街、同兴家园、努力村、北湖名居、北湖花园社区及散居在该区域的适龄儿童。
钢城十三小:白玉山4-5街、07工程宿舍、同兴村、红胜村、五一村、星火村、火官村及散居在该区域的适龄儿童。
钢城十八小:白玉山6-7街、黎明村、向家尾村、群力村、胜强村、北湖及散居在该区域的适龄儿童。
建设中心小学:新集村(部分)、建洲村、工业港村、建设村、胡漖村。
魏家湾小学:新集村(部分)、崇阳村、前锋村、高潮村、四新村、群联村、群利村、新村村。
二、2021年公办初中服务范围划分方案
钢城二中:绿水花园、青宜居、香樟林、临江港湾、七星天兴花园、七星富利天城、青康居、华通小区、建设十路到工人村路周边地区及桥头小学、钢城四小毕业生。
钢城六中:30—38街、42街、43街、47街、48街、110街—115街、青翠苑、梅竹苑、和平公寓、玉翠苑、钢花南苑、东方玉龙居、青城华府、小洲村、仁和路、沙湖港湾、八大家花园、青城国际、康馨大厦、印力中心、江南御景、兰亭雅居、锦绣龙潭、新家园。
钢城八中:58街、62街、121街、123街--128街、柴林花园、康裕苑、青扬六合、绿景花园、绿景苑、美地花园及以下地区具有青山学籍的小学毕业生:港东名居、华城广场、铁机村、虹琦花园、大城小院、欧式花园、盛世家园、丽华苑、爱家国际、保利城、才盛景苑、融侨悦府、林湘新苑等。
钢城十一中:22街、23街、26街、27街、104街、107公馆、108街、公园家、恒大御府、新安小区。
钢城十二中:101街、102街、105街、106街、109街、现代牡丹园、现代花园、利加华庭、青城华庭、绿岛小区、悦达新天地及以下地区具有青山学籍的小学毕业生:东方红花园、东方红村、东方雅园、东方丽锦、杨春湖小区、北洋桥新村、北洋桥鑫园、白马鑫居、武汉火车站附近。
钢城十三中:39-41街、44街-46街、三弓路下段及周边地区。
任家路中学:49街、50街、51街、52街、53街、56街、57街、59街、东兴小区、奥山世纪城、大华、民族新村、青教花园、和平花苑等。
钢花中学:116-120街、122街、景胜花园、钢洲花园、钢都公寓、鹏程国际、星桥苑、建源尚城及以下地区具有青山学籍的小学毕业生:青州花园、金鹤园、山河阁调、青城一品、鑫园、大洲村、花样年花郡、金地自在城等。
青山区四十九初中:红钢城2街坊--18街坊、28街、29街、红港一村、二村、中交江锦湾、青扬十街、依江畔园、联泰香域水岸、倒口湖、建吾公馆、车站街及其周边地区。
红钢城中学:19、20、21街、24街、25街、康盛大厦、绿苑、碧苑、丹青苑、怡兴小区、青馨居、青城荟、楠姆庙社区、沿港路、滨港路及其工业四路以东地区、厂前街小学毕业生。
青山中学:青山镇、石化、船厂周边地区及青山小学六年级毕业生等。
白玉山中学:白玉山1—7街、胡家敦、努力村桂家湾、黎明村、化工区八吉府、陈家湾、群力村、同兴村、攀建社区、红胜村、张家湾、钢城十一小、十三小、十八小六年级毕业生。
武东中学:武东周边地区及武东小学六年级毕业生等。
挽月中学:建设村、工业港村、建洲村、新集村、崇阳村等周边地区及建设中心小学、魏家湾小学六年级毕业生等。
根据武汉市教育局与青山区教育局和东湖高新区教育局的商定意见,清潭湖地区六个村的适龄儿童少年既可选择青山区学校相对就近就读,也可选择在东湖高新区花山小学和花山中学就读。
上述未涉及到的区域适龄儿童少年入学,由区教育局基教科按政策要求调配。
洪山区教育局关于划分义务教育阶段学校2021年服务范围的通知
2021年武汉经开区(汉南区)义务教育学校服务范围

东湖高新区2021年度义务教育阶段学校服务范围






武汉市东湖生态旅游风景区义务教育学校 2021年招生范围划分及招生计划
一、公办学校招生范围划分:
一)武汉市张家铺学校
1. 小学部
东湖生态旅游风景区青王路沿线地区,含龚家岭社区、先锋社区、新武东社区、滨湖社区、鼓架社区、东风社区、建强社区、东湖一渔场、东湖二渔场及白马洲村部分(含辖区子女和外来务工人员子女)。
2.初学部
张家铺学校小学部六年级的毕业生。
二)武汉市东湖实验学校
1.小学部
东湖景园小区;东湖庭园小区部分。
2.初中部
华侨城小学六年级的毕业生;东湖小学部分。
三)东湖风景区东湖小学
迎宾大道以东,东湖生态旅游风景区双湖桥以北,梨园医院以南含东湖名邸、黄鹂小区、楚世家、东湖林语、东湖山庄(含辖区子女和外来务工人员子女)。
四)东湖风景区华侨城小学(华中师范大学附属华侨城小学):
华侨城小区;东湖庭园小区部分。
二、公办学校入学材料审核地点及时间安排
一)点位安排
1.张家铺学校点位:负责审核符合就读张家铺学校的新生入学材料。
2.华侨城小学点位:负责审核符合就读华侨城小学的新生入学材料。
3.东湖小学点位:负责审核符合就读东湖小学的新生入学材料。
4.东湖风景区教育局:负责审核符合就读武汉市东湖实验学校的新生入学材料及华侨城小区、东湖景园小区和东湖庭园小区的外来务工人员子女相关入学材料。
二)所需材料:
1.辖区内子女
小孩所在户口本原件及复印件(含户主、监护人、小孩)、房产证(摇号证或村委会开具的住房证明)原件及复印件、出生证明原件及复印件、疫苗接种手册原件及复印件。
2.外来务工人员子女
小孩所在户口本原件及复印件(含户主、监护人、小孩)、居住证原件及复印件、务工证明原件、出生证明原件及复印件、疫苗接种手册原件及复印件、租房合同(或房产证明材料)原件。
三)时间安排
1.材料审核时间:6月22日至6月23日,到指定点位审核材料。
2. 公布初步录取名单时间:7月1日,学校公布初录名单。
3. 发放《入学通知书》:7月3日,到相应的公办学校领取入学通知书。
4.报到时间:7月5日至7月6日,到相应的公办学校报到。
说明:
1.本次所划定的服务范围只限于招收的新生,不针对插班生。
2. 所划定的服务范围内的新生入学必须同时具备下列条件:①有服务范围内的房产证或相关证明材料;②户口属东湖生态旅游风景区,且户口为本服务范围所属的派出所,③年满6周岁(2014年9月1日——2015年8月31日出生)。
3.进城务工随迁子女的入学按上级相关文件规定执行,由学生家长或其他监护人在规定时间内,持户口本、居住证、务工证(或经营许可证)、租房合同(或房产证明材料),直接由区教育局统筹安排,到指定学校(点位)办理入学手续。
4.本服务范围的划定只限于2021年度,解释权属武汉市东湖生态旅游风景区教育局。

二、民办学校招生范围及招生计划。
一)武汉小梅花艺术学校(单设初中)
办学地址:东湖风景区龚家岭青王路62号。
二)武汉市东湖生态旅游风景区东湖外国语学校(单设初中)
办学地址:武汉市洪山区东湖生态旅游风景区东彭路东风镇48号。
三)武昌实验寄宿学校(十二年一贯制)
办学地址:武汉市黄陂区汉口北大道202号。
四)武汉市东湖生态旅游风景区崇文外国语学校(十二年一贯制)
办学地址:武汉市东湖生态旅游风景区八一路390号。

关于2021年东西湖区义务教育公办学校招生入学范围公示及说明
根据《武汉市教育局关于做好2021年义务教育阶段新生入学招生工作的通知》(武教基〔2021〕4号)、《市教育局关于进一步做好农民工随迁子女入学工作的通知》和《东西湖区2021年义务教育阶段新生入学管理工作实施方案》(东教〔2021〕3号)等文件精神,按照地方各级人民政府应当保障适龄儿童、少年在户籍所在地学校就近入学的规定,对于户籍和住房地址一致的,按照《2021年东西湖区义务教育公办学校招生范围一览表》安排对口入学,为每所义务教育学校科学划定服务范围,确保适龄儿童、少年整体上相对就近入学,鉴于一些社区(小区)人口分布和学校布局具有不均匀性、街区形状具有不规则性,就近入学并不意味着直线距离最近入学。对于户籍和住房地址不一致、大学生留汉(东西湖区)持有东西湖区有效期内《武汉市居住证》、空户、搭户均不作为对口入学依据,由区教育局统筹安排入学。
现将2021年东西湖区义务教育公办学校招生入学范围予以公示。
划片范围咨询: 027-83251906
入学问题咨询:027-83893453
东西湖区教育局
2021年5月31日

蔡甸区小学新生入学划片服务范围

黄陂区2021年义务教育片区划分(小学)

新洲关于公布2021年义务教育阶段公办学校新生入学计划及招生范围的通知
局属各单位,各学校:
为进一步做好2021年义务教育阶段新生入学管理工作,切实规范招生行为,按照《市教育局关于做好2021年义务教育阶段新生入学招生工作的通知》(武教基〔2021〕4号)要求,在各街镇教育总支、各学校调查摸底的基础上,坚持全面覆盖、就近入学、统筹协调的原则,确定我区2021年义务教育阶段公办学校新生入学计划及招生范围,现予以公布(详见附件)。


江夏区2021年义务教育片区划分
今年,纸坊片区变化不大,大桥现代产业园区因新增文化大道小学、江夏实验小学军运村校区、江夏排名前列初级中学军运村校区3所新校,划片较之往年出现一些变化。
以大花岭小学为例,去年的招生范围为“京广线以东,星光大道以北至环湖路及柏木岭南街以南的江夏区域”,今年为“京广线以东、湖景北路以南、星光大道以北的大桥区域,不含汤逊湖壹号小区、菩提苑小区、福志友缘小区、金悦府小区、联投龙湾一、二、三期小区”;康宁路学校去年的招生范围为“京广线以西,星光大道以北的江夏区域。即:何家湖村、豹山村、龚家铺村、柏木岭村、邢远长村、大花岭工业园及军运村等地区”,今年调整为“京广线以西、兴军路-黄家湖东路以南、星光大道以北的大桥区域,含何家湖村、豹山村、龚家铺村、邢远长村、柏木岭村西片还建小区、工业园及区域楼盘”。
此外,大花岭小学、康宁路学校二至六年级的学生将被分流。公告指出,属于文化大道小学服务范围的原大花岭小学二至六年级的学生分流到文化大道小学,属于军运村小学服务范围的原康宁路学校二至六年级的学生分流到江夏实验小学军运村校区,学校将向符合分流条件的学生家长发放征求意见的一封信,家长可自愿选择是否分流。
大桥片区小学招生划片范围:
1、大花岭小学(咨询电话:81946667)
京广线以东、湖景北路以南、星光大道以北的大桥区域,不含汤逊湖壹号小区、菩提苑小区、福志友缘小区、金悦府小区、联投龙湾一、二、三期小区。
2.文化大道小学(咨询电话:15827634969)
汤逊湖壹号小区、菩提苑小区、福志友缘小区、金悦府小区、联投龙湾一、二、三期小区。
3.康宁路学校(咨询电话:87985348)
京广线以西、兴军路-黄家湖东路以南、星光大道以北的大桥区域,含何家湖村、豹山村、龚家铺村、邢远长村、柏木岭村西片还建小区、工业园及区域楼盘。
4.江夏实验小学军运村校区(军运村小学)(咨询电话:13986178978)
京广线以西、兴军路-黄家湖东路以北的大桥区域,含柏木岭村未拆迁区域及还建小区一期、二期。
大桥片区初中招生划片范围:
1、大桥中学 (咨询电话:13971636455)
招收大花岭小学毕业生。
2.江夏一初中军运村校区(军运村中学)(咨询电话:87019548)
招收康宁路学校毕业生。
纸坊片区小学招生划片范围:
1.纸坊一小(咨询电话:87952432)
(1)龙井路以东—文化大道以西--兴新街以南—纸坊大街以北;
(2)纸坊大街以南--宁安路以东—滨湖春天小区以西(含滨湖春天小区);
(3)青龙山林场。
2.纸坊二小(咨询电话:52347138)
(1)兴新街以南—龙井路以西—老武装部以东—纸坊大街以北;
(2)纸坊大街以南—宁安路以西—三潭路世纪华庭小区西边路为界;
(3)兴新街以北—古驿道以西--熊廷弼街(路)以南—新北路以东。
3.纸坊三小(咨询电话:87028778)
(1)熊廷弼路以南—新北路以西—兴新街以北;
(铁路以西,以畔山御景小区为划分线,畔山御景以南为三小招生区域,以北为实验小学招生区域)
(2)兴新街以南—老武装部以西—纸坊大街以北;
(3)纸坊大街以南—三潭路世纪华庭小区西边路为界。
4.齐心小学(咨询电话:87968909)
江夏大道以东—纸坊大街以北。
5.明熙小学(咨询电话:13628687088)
(1)北华街以南—古驿道以东—老年大学与老农业局之间马路以北—文化大道以西;
(2)北华街以南—熊廷弼路以北—文化路以东—江夏大道以西。
6.明熙小学城关校区(咨询电话:13329701853)
(1)熊廷弼路以南—纸坊大街以北—江夏大道以西—文化大道以东。
(2)老年大学与老农业局之间马路以南—新兴街以北—古驿道以东—文化路以西。
7.东湖路学校(咨询电话:50779950)
北华街以北—文化大道以东—谭鑫培路以南—江夏大道以西;
8.实验小学(咨询电话:87911410)
(1)熊廷弼路以北—古驿道以西—北华街以南—武昌大道以东;
(2)北华街以北—文化大道以西—兴苑街以南—武昌大道以东;
(3)武昌大道以西—兴苑街过铁路涵洞以南—畔山御景小区以北(含畔山御景小区);
9.文化路小学(咨询电话:52304358)
(1)兴苑街以北—文化大道以西—武昌大道以东—谭鑫培路以南;
(2)武昌大道以东—谭鑫培路以北—污水处理厂以西—星光大道以南;
(3)武昌大道以西—兴苑街过铁路涵洞以北—星光大道以南;
10.东林小学(江夏特校)(咨询电话:65381062)
(1)纸坊大街以南—滨湖春天小区以东(不含滨湖春天小区);
(2)东林村。
11.大方学校、广升学校、海淀外校等民办学校招生按市教育局相关文件精神执行。
12.新华联青年城、花山郡片区属于庙山招生范围。
纸坊片区初中招生划片范围:
1.江夏一初中
(1)文华路以西----熊廷弼街以南----四贤路以东——新兴街以北;
(2)文华路(青龙路)以西----新兴街以南----龙头街(宁安路)以东。
2.江夏二中
(1)四贤路以西----熊廷弼街以南——武昌大道(以熊廷弼路与武昌大道交汇处为界,含武昌大道以西)——新兴街以北;
(2)龙头街(宁安路)以西----兴新街以南——武昌大道(含武昌大道以西)。
3.江夏四中
(1)熊廷弼街以北——文华路以西——北华街以南——武昌大道(以熊廷弼路与武昌大道交汇处为界,含武昌大道以西);
(2)北华街以北----文华路以西。
4.江夏五中
文华路(青龙路)以东----北华街以南。
5.江夏一中初中部
(1)北华街以北—-文化路以东----谭鑫培路以南—江夏大道以西
(2)北华街以北---江夏大道以东—一中院墙以南(含一中)—-江花大道以西。
声明:本文由入驻焦点开放平台的作者撰写,除焦点官方账号外,观点仅代表作者本人,不代表焦点立场。


