人社部:2022年第三季度全国这100个职业“最缺工”
扫描到手机,新闻随时看
扫一扫,用手机看文章
更加方便分享给朋友
11月2日消息,人力资源和社会保障部发布2022年三季度全国“最缺工”的100个职业排行。
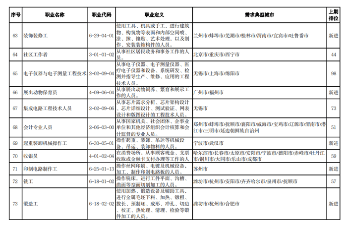
其中,营销员、车工、餐厅服务员、快递员、保洁员、保安员、商品营业员、家政服务员、客户服务管理员、焊工等职业位列前十。

据介绍,与2022年二季度相比,制造业缺工状况持续,占39个;技术工种岗位缺工较为突出。铆工、锻造工、模具工等职业新进“最缺工”100个职业排行,车工、焊工位列排行前十,电机制造工、仪器仪表制造工、汽车生产线操作工等缺工程度较二季度有所增加;物流及运输行业缺工程度有所增加,邮政营业员、道路客运服务员新进排行,快件处理员、道路货运汽车驾驶员、装卸搬运工等职业缺工程度加大。
该排行是由中国就业培训技术指导中心组织102个定点监测城市公共就业服务机构,采集人力资源市场“招聘需求人数”和“求职人数”缺口排名前20的职业岗位信息,综合考量岗位缺口数量、填报城市数量等因素加工汇总整理形成。











本期数据来源于全国102个定点监测城市公共就业服务机构填报的人力资源市场招聘、求职数据。
本文来源: 人力资源和社会保障部官网
声明:本文由入驻焦点开放平台的作者撰写,除焦点官方账号外,观点仅代表作者本人,不代表焦点立场。


