恒大地产:“20恒大04”债将于9月23日付息约2.3亿
扫描到手机,新闻随时看
扫一扫,用手机看文章
更加方便分享给朋友
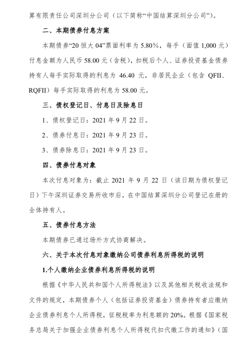
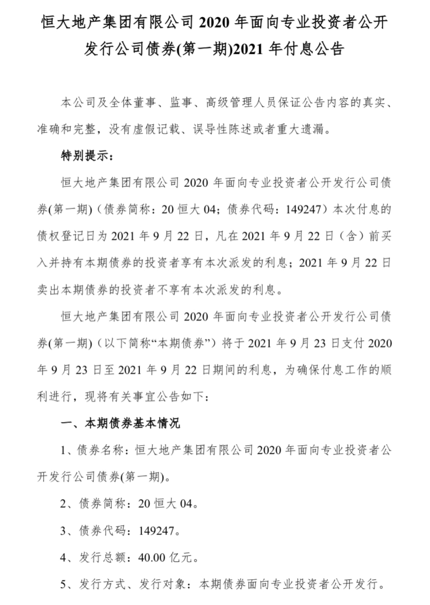
9月22日,恒大地产集团发布一则付息公告。公告显示,恒大地产集团有限公司2020年面向专业投资者公开发行的公司债券(排名前列期)(债券简称:20恒大04;债券代码:149247)此次付息的债权登记日为2021年9月22日,凡在此之前买入并持有本期债券的投资者享有本次派发的利息。
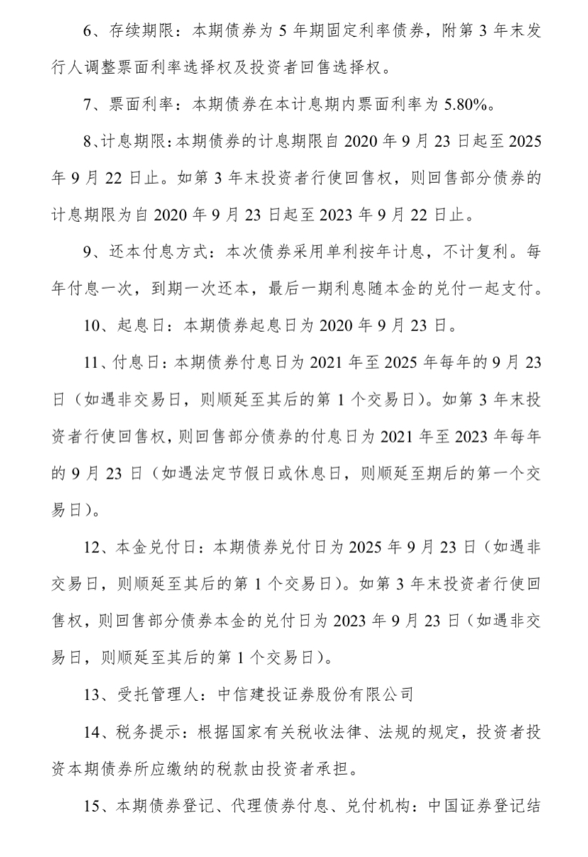
恒大地产集团将在9月23日支付2020年9月23日至2021年9月22日期间的利息。根据公告,该笔债券发行总额为40亿元,期债券为5年期固定利率债券,票面利率为5.8%。
每手(面值1000 元)付息金额为58元(含税),扣税后个人、证券投资基金债券持有人每手实际取得的利息为46.4元,非居民企业(包含 QFII、RQFII)每手实际取得的利息为58元。以此来计算,恒大地产23日需要支付的利息约为2.32亿元。
9月15日,中诚信国际在披露的《中诚信国际关于调降恒大地产集团有限公司主体及相关债项信用等级并将其继续列入可能降级的观察名单的公告》(信评委公告[2021]695号)中提到,中诚信国际决定将恒大地产主体信用等级由AA调降至A,将“15恒大03”、“19恒大01”、“19恒大02”、“20恒大01”、“20恒大02”、“20恒大03”、“20恒大04”、“20恒大05”和“21恒大01”债项信用等级由AA调降至A,并将主体和上述债项信用等级继续列入可能降级的观察名单。
来源:澎湃新闻
声明:本文由入驻焦点开放平台的作者撰写,除焦点官方账号外,观点仅代表作者本人,不代表焦点立场。


