告知承诺制再扩容!武汉企业和群众不用为这些证明跑腿
扫描到手机,新闻随时看
扫一扫,用手机看文章
更加方便分享给朋友
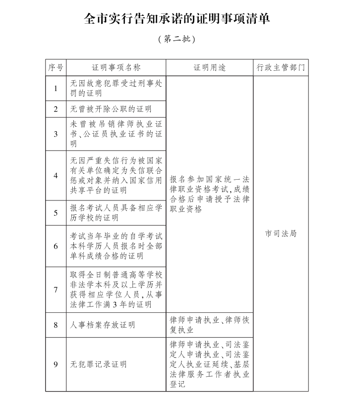
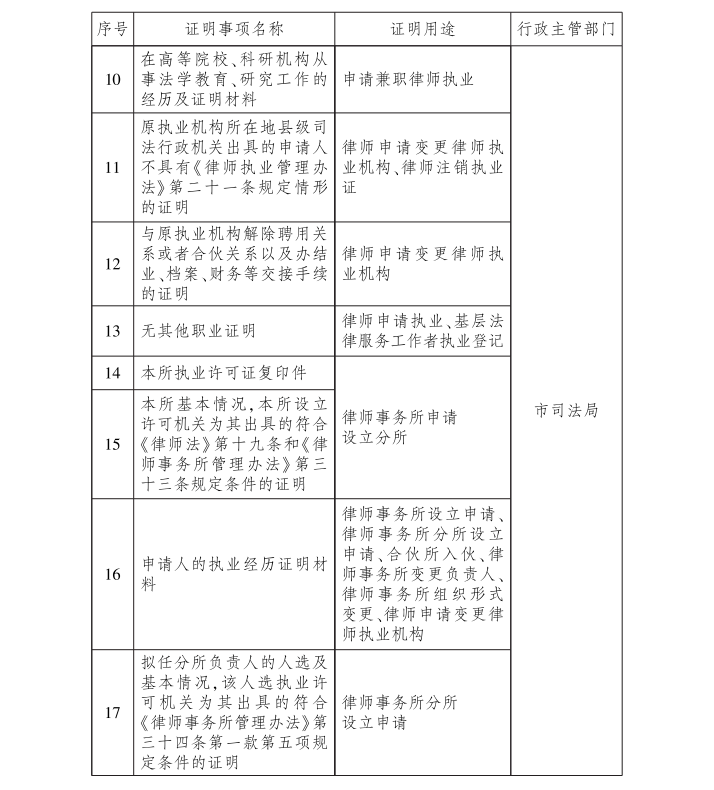
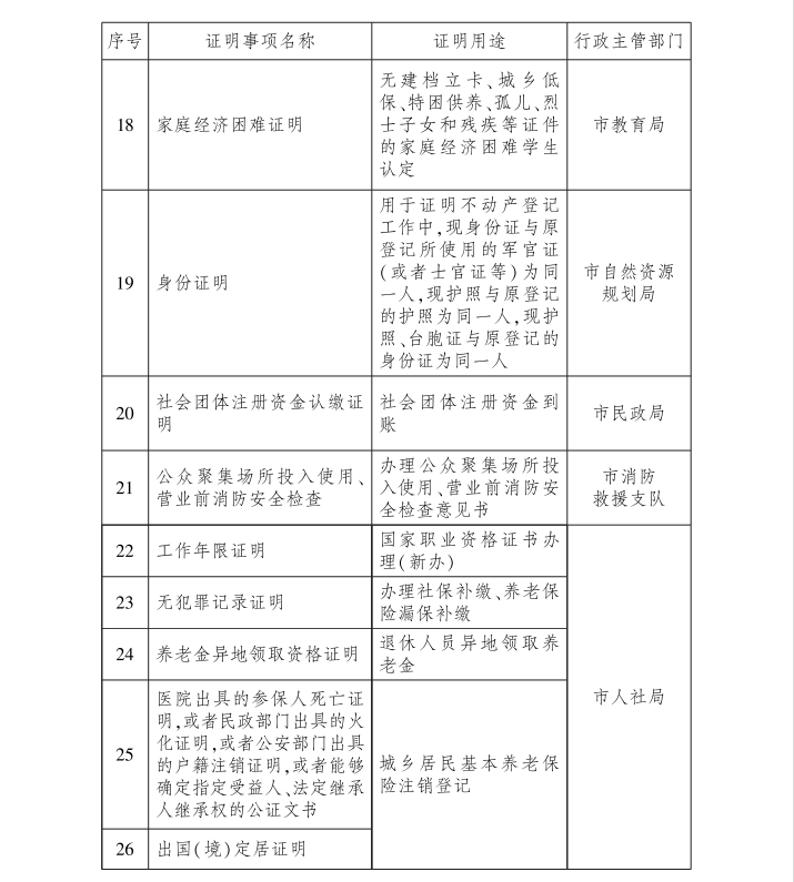
武汉市政府官网发布《市人民政府办公厅关于公布市级实行告知承诺的证明事项和涉企经营许可事项清单(第二批)的通知》。其中,全市实行告知承诺的证明事项清单34项,全市实行告知承诺的涉企经营许可事项清单10项。
证明事项告知承诺制,是指申请人在申请办理行政事项时,审批部门以书面形式(含电子文本)将证明义务、证明内容以及不实承诺的法律责任一次性告知申请人,申请人书面承诺已经符合告知的相关要求并愿意承担不实承诺的法律责任,审批部门不再索要有关证明并依据书面承诺办理相关行政事项的工作机制。
证明事项告知承诺制实行目录管理,由审批部门会同行政主管部门选取与企业和群众生产生活密切相关、使用频次较高或者获取难度较大的证明事项,制定告知承诺事项目录,向社会公布。
对涉企经营许可事项,申请人就其符合许可条件作出承诺,通过事中事后监管能够纠正不符合许可条件行为、有效防范风险的,实行告知承诺制。
今年4月,武汉市公布的排名前列批实行告知承诺的证明事项清单共36项,排名前列批实行告知承诺的涉企经营许可事项清单共32项。
“此次发布第二批实行告知承诺制事项清单,旨在进一步推进简政放权,优化服务,强化事中事后监管,提高行政效率。”武汉市有关部门介绍,在行政审批过程中,企业群众可自主选择采用承诺书取代证明书,不用再为了一纸证明材料反复跑、多头跑。
附:第二批实行告知承诺制事项清单(来源:武汉市人民政府官网)





来源:武汉城市留言板
责任编辑:杜佳晨

声明:本文由入驻焦点开放平台的作者撰写,除焦点官方账号外,观点仅代表作者本人,不代表焦点立场。


