政策:住建部鼓励探索可持续城市更新模式,被约谈后惠州启动重点
扫描到手机,新闻随时看
扫一扫,用手机看文章
更加方便分享给朋友
核心结论:
2021年第33周,央行将保持房地产金融政策稳定性,实施好房地产金融审慎管理制度,加大住房租赁金融支持力度;住建部征求社会意见,提出严格控制大规模拆除、增建、搬迁,确保住房租赁市场供需平衡;保留利用既有建筑,以及延续城市特色风貌;并提出探索可持续更新模式、加快补足功能短板等稳妥推进改造提升的办法。
地方政策方面,宁波市住房保障政策全面覆盖一线环卫工人,对一线环卫工人实施精准保障;合肥将增加保障性租赁住房房源供应,力争增加保障性租赁住房2万套(间)以上,着力解决好新市民住房问题;天津实行新建商品房预售资金监管制度,房地产开发企业不得直接收存房价款;惠州购房新政提出新购住房三年限售,重点片区向外市户籍限购;义乌实行新房“公证摇号”,取得产权证满3年方可上市交易。
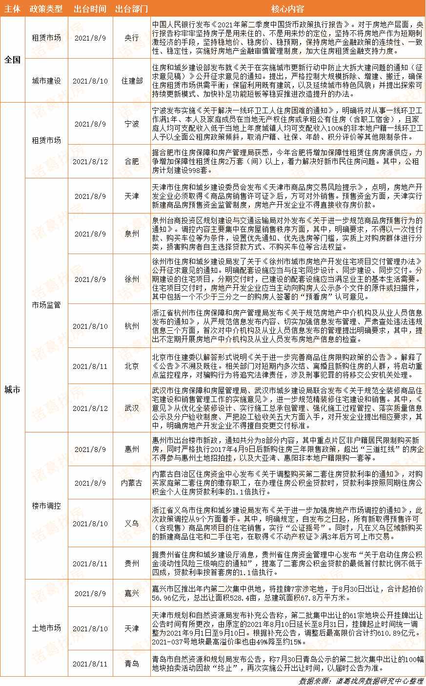
【全国政策】
1、央行:坚持“三稳”目标 加大住房租赁金融支持力度
8月9日,中国人民银行发布《2021年第二季度中国货币政策执行报告》。对于房地产层面,央行报告称牢牢坚持房子是用来住的、不是用来炒的定位,坚持不将房地产作为短期刺激经济的手段,坚持稳地价、稳房价、稳预期,保持房地产金融政策的连续性、一致性、稳定性,实施好房地产金融审慎管理制度,加大住房租赁金融支持力度。
2、住建部:城市更新行动的推动由“开发方式”向“经营模式”转变
8月10日,住房和城乡建设部发布就《关于在实施城市更新行动中防止大拆大建问题的通知(征求意见稿)》公开征求意见的通知。提出,严格控制大规模拆除、增建、搬迁,确保住房租赁市场供需平衡;保留利用既有建筑,以及延续城市特色风貌;并提出探索可持续更新模式、加快补足功能短板等稳妥推进改造提升的办法。
--诸葛找房解读
为深入贯彻党的十九届五中全会精神和“十四五”规划纲要部署要求,指导各地积极稳妥实施城市更新行动,防止沿用过度房地产化的开发建设方式,大拆大建,急功近利等问题,住房和城乡建设部在本周发布《关于在实施城市更新行动中防止大拆大建问题的通知》,向社会公开征求意见。此次意见稿的提出涉及旧改拆建、配套设施的完善、公共服务设施隐患的排查、区域特色风貌及城市统筹发展等方面,以保留利用提升为主,加强拆建监管力度,加强修缮改造,注重提升城市功能。
首先,在拆建方面进行限制,一方面有效打击开发商激进的做法,另一方面将在一定程度上有效规避短时间内大规模拆建带来租赁房源不足的问题,切实保障群众的租赁住房需求,同时有利于平抑租金,促进租赁市场平稳发展;其次,在保留城市特色方面,坚持低影响的更新建设模式,保护古井、古树、古桥等历史遗存,这将有利于完善城市功能、保护历史建筑,将文化与城市建设相融合,促进城市区域的特色发展;另外,针对城市更新行动的落实,住建部提出推动由“开发方式”向“经营模式”转变,既有利于开发商在城市的综合规划下,结合实际,有计划、渐进式的进行有机改造,为后续城市更新行动提供良好的基础,又将有效遏制房企在旧改项目中变相抬高房价等现象,并且能在政府、市场、公众的联合参与下,有效整合各种资源,盘活存量资产,增强城市活力。
整体而言,该意见稿有利于进一步规范旧改市场体系和城市更新行为,调控力度较大,具有较强的可行性与实效性。预计随着意见稿的出台,将有效消除旧改市场陈疾,推动城市更新行动,促进城市高质量发展。
【城市政策】
1. 宁波:对一线环卫工人实施精准住房保障
近日,宁波发布实施《关于解决一线环卫工人住房困难的通知》,明确将对从事一线环卫工作满1年、本人及家庭成员在当地无产权住房或承租公有住房(含职工宿舍),且家庭人均可支配收入低于当地上年度城镇人均可支配收入100%的非本地户籍一线环卫工人予以全面公租房政策倾斜,取消户籍、社保、年龄、积分评价等其他限制条件。
2. 合肥:今年拟增加保障性租赁住房房源供应
8月12日,据合肥市住房保障和房产管理局获悉,今年合肥将增加保障性租赁住房房源供应,力争增加保障性租赁住房2万套(间)以上,着力解决好新市民住房问题。其中,公租房计划建设998套。
3. 天津实行新建商品房预售资金监管制度 房企不得直接收存房价款
8月9日,天津市住房和城乡建设委员会发布《天津市商品房交易风险提示》,点明,房地产开发企业必须取得《商品房销售许可证》后,方可对外销售。预售资金方面,天津实行新建商品房预售资金监管制度,房地产开发企业不得直接收存房价款。
4. 泉州台商投资区进一步规范商品房预售行为
泉州台商投资区规划建设与交通运输局8月9日对外发布《关于进一步规范商品房预售行为的通知》。调控内容主要集中在房屋销售秩序方面,其中,明确要求,不得以一次性付款、购买车位等为条件,设置优先通知、优先选房等门槛,实质上对购房群体进行分类,损害购房者自主选择贷款方式、不购买车位等合法权益。
5. 徐州市住建局:明确配套设施应与住宅设计、建设、交付同步
8月9日,徐州市住房和城乡建设局发了关于《徐州市城市房地产开发住宅项目交付管理办法》公开征求意见的通知。明确配套设施应当与住宅同步设计、同步建设、同步交付。分期建设的住宅项目,分期交付时,已建设的配套设施应当满足业主的基本生活需要。住宅项目交付时,房地产开发企业应当主动向购房人公示多个文件的原件或扫描件,其中包括一个不少于三分之一的购房人签署的“预看房”认可意见。
6. 杭州:规范房地产中介机构及从业人员信息发布
8月10日,浙江省杭州市住房保障和房产管理局发布《关于规范房地产中介机构及从业人员信息发布的通知》,从严规范信息发布内容、切实加强信息发布管理、严肃查处违法违规信息三个方面,首次对中介机构及从业人员信息发布的管理提出明确要求,其中,提出不定期开展房地产中介机构及从业人员发布房地产信息的检查。
7. 北京:短期内多次结、离婚且新购房人群将被重点监控
8月11日,北京市住建委以解答形式说明《关于进一步完善商品住房限购政策的公告》。解释了《公告》不溯及既往。相关部门对短期内多次结、离婚且新购住房的人群,将启动重点监控程序,对骗购行为将追究法律责任,涉及刑事犯罪的将移交公安机关处理。
8. 武汉进一步规范精装修住宅建设和销售:房企不得擅自变更交付标准
8月12日,武汉市住房保障和房屋管理局、武汉市城乡建设局联合发布《关于规范全装修商品住宅建设和销售管理工作的实施意见》,进一步规范精装修住宅建设和销售。其中,《意见》从优化全装修设计、实行施工总承包管理、强化施工过程管控、落实质量信息公示及分户验收制度、严把竣工验收关五大方面入手,对开发企业提出相应要求,其中,明确房地产开发企业不得擅自变更交付标准。
9. 惠州购房新政:新购住房三年限售,重点片区非本市户籍限购
惠州市8月9日出台楼市新政,通知共分为8部分内容,其中重点片区非户籍居民限制购买新房,同时严格执行2017年4月9日后新购住房三年限售政策,超出“三道红线”的房企不得参与惠州土地招拍挂,以及大亚湾、惠阳非本地户籍限购一套等。
10. 内蒙古:二套房公积金贷款利率按同期首套1.1倍执行
8月9日,内蒙古自治区住房资金中心发布《关于调整购买第二套住房贷款利率的通知》,对购买家庭第二套住房的缴存职工,在办理住房公积金贷款时,贷款利率按照同期住房公积金个人住房贷款利率的1.1倍执行。
11. 义乌:新房、二手房取得产权证满3年方可上市交易
8月10日,浙江省义乌市住房和城乡建设局发布《关于进一步加强房地产市场调控的通知》,此次政策调控从9个方面着手。其中,明确规定,自发布之日起,所有新取得预售许可(含现售)商品房项目的住宅销售,实行“公证摇号”。同时,凡在义乌区域新购买的新建商品住宅和二手住宅,在取得《不动产权证》满3年后方可上市交易。
12. 贵州:二套房公积金贷首付比例不低于四成,利率升至首套1.1倍
8月11日,据贵州省住房和城乡建设厅消息,贵州省住房资金管理中心发布“关于启动住房公积金流动性风险三级响应的通知”,提高了二套房公积金贷款的较低首付款比例不低于四成,贷款利率按首套房的1.1倍执行。
13. 嘉兴二轮集中供地7宗 总建筑面积67.8万平方米
8月9日,嘉兴市区推出年内第二次集中供地,将挂牌7宗涉宅地,于8月30日出让,合计起拍价56.96亿元,总出让面积528.4亩,总建筑面积67.8万平方米。
14. 天津第二批集中供地延期出让 下调60宗地块较高限价
8月10日,天津市规划和自然资源局发布补充公告称,第二批集中出让的61宗地块公开挂牌出让公告时间有所更改,由原定的2021年8月10日延长至8月31日,挂牌起止时间统一调整为2021年9月1日至9月10日。根据补充公告,调整后较高限价合计约610.89亿元。2021-037号地块较高溢价率也由49%降至约15%。
15. 青岛第二批集中供地100幅地块终止出让,再次出让时间未定
8月11日,青岛市自然资源和规划局发布公告,称7月30日青岛公示的第二批次集中出让的100幅地块拍卖活动因故“终止”,再次实施公开出让时间,以届时公告为准。
--诸葛找房解读
本周,在租赁市场方面,宁波、合肥完善租赁保障政策,切实解决居民住房困难等问题;在市场监管方面,天津、泉州等市重点加强对新建商品房预售行为的监管,维护市场交易平稳健康;惠州、内蒙古、义乌等城市进一步加强市场调控;在土地市场方面,天津、青岛发布延期或中止第二批集中供地的公告,并对部分地块信息做了相应调整。其中,惠州市成为被约谈后第二个作出调控反馈的城市,针对建立完善房价地价联动机制、加强新建商品住房预售和价格备案管理、严格房地产开发资金监管、进一步完善商品住房销售政策、严格落实配建公建设施、稳步提升住房保障覆盖面、严格规范房地产市场秩序以及强化联动调控机制八方面进行明确规定。整体而言,本次惠州新政具有较强的精准性,切实将房住不炒落实到实处。
从政策内容来看,对土地市场的调控摆在首条,突出了对土地市场的关注度,提出了建立完善房价地价联动机制,将有利于控制地价,抑制溢价率过高,落实稳地价、稳房价、稳预期的目标。针对新房市场,本次进一步完善商品住房销售政策,首次对重点区域,惠湾片区限购,非惠州户籍,限购一套,将有利于抑制投机炒房现象。另外,通知还提出了对于高价楼盘价格进行评估,半年内成交平均折扣率低于95折的,对未推售房源备案价格进行调降,将坚决防止价格虚高扰乱市场。在完善住房保障体系等方面,也是积极响应国家完善租赁保障政策的号召,有效缓解住房压力,在一定程度上抑制租金高涨。同时,惠州市严格规范房地产市场秩序,采取加强房地产行业信用体系建设,严重失信企业及其法定代表人纳入“黑名单”管理,停止其市场准入资格等措施,监管与处罚双双趋严,将有效遏制捂盘惜售、发布虚假广告等扰乱市场行为,促进市场平稳健康发展。
整体来看,本次出台的政策内容在此前的城市调控中也多有提及,政策内容来看并不算新颖,预期会对接下来的市场产生一定的降温效果,尤其是新房市场,量价或将回稳,促进房地产市场健康稳定发展。
附表:2021年第33周政策汇总
来源:诸葛找房
声明:本文由入驻焦点开放平台的作者撰写,除焦点官方账号外,观点仅代表作者本人,不代表焦点立场。


