一房企集团6522万股股份将被司法拍卖!
搜狐焦点武汉站 2023-04-11 16:55:04
用手机看
扫描到手机,新闻随时看
扫一扫,用手机看文章
更加方便分享给朋友
将于4月10日被司法拍卖
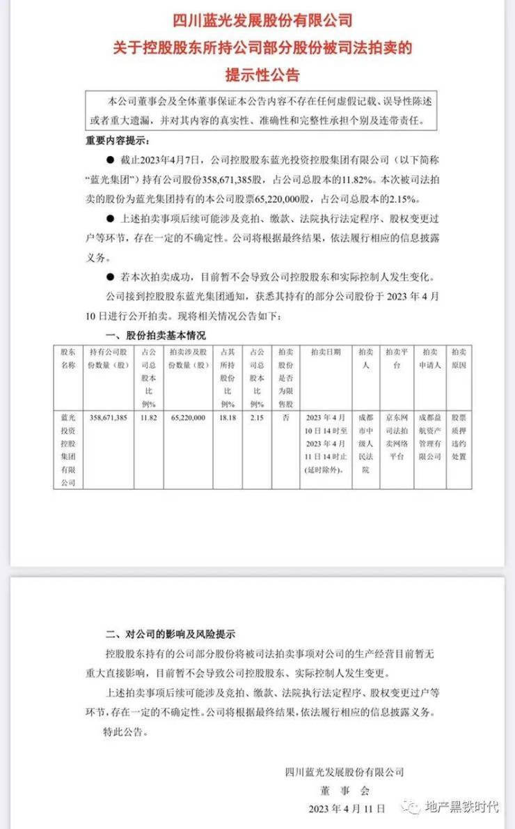
搜狐焦点获悉,四川蓝光发展股份有限公司(简称“蓝光发展”)发布关于控股股东所持公司部分股份被司法拍卖的提示性公告,蓝光发展控股股东蓝光投资控股集团有限公司(简称“蓝光集团”)所持6522万股股份将于4月10日被司法拍卖,占总股本2.15%。
公告披露,截至4月7日,蓝光集团持有股份3.59亿股,占总股本的11.82%。蓝光发展方面称,控股股东持有的蓝光发展部分股份将被司法拍卖事项对蓝光发展的生产经营目前暂无重大直接影响,目前暂不会导致公司控股股东、实际控制人发生变更。
据悉,蓝光在武汉在售新房项目不多,位于汉南区,为蓝光雍锦天府。除此之外还有蓝光林肯、蓝光coco等已建成的小区。

本文来源:澎湃新闻
声明:本文由入驻焦点开放平台的作者撰写,除焦点官方账号外,观点仅代表作者本人,不代表焦点立场。


