重磅!光谷创新天地R7-8地块规划调整
搜狐焦点武汉站 2022-01-10 18:03:44
用手机看
扫描到手机,新闻随时看
扫一扫,用手机看文章
更加方便分享给朋友
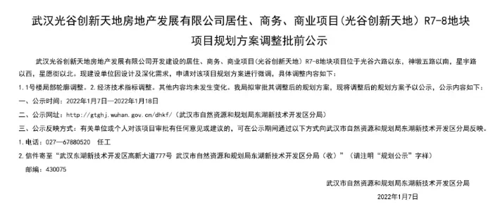
R7-8地块规划项目规划方案调整批前公示。
1月10日消息,搜狐焦点获悉。近日,武汉市自然资源和规划局东湖新技术开发区分局发布-武汉光谷创新天地房地产发展有限公司居住、商务、商业项目(光谷创新天地),R7-8地块规划项目规划方案调整批前公示。

据了解,光谷创新天地R7-8地块位于光谷六路以东,神墩五路以南,星宇路以西,星愿街以北,现建设单位因设计及深化需求,申请对该项目规划方案进行微调。
内容显示,调整两项,其一,1号楼局部轮廓调整;其二,经济技术指标调整。具体如下:
原规划方案:


调整后方案:


来源:武汉市土地资源规划局
责任编辑:杜佳晨

声明:本文由入驻焦点开放平台的作者撰写,除焦点官方账号外,观点仅代表作者本人,不代表焦点立场。


