2021武汉住宅小区物业“红黑榜”出炉!有你家吗?
搜狐焦点武汉站 2022-03-23 12:00:42
用手机看
扫描到手机,新闻随时看
扫一扫,用手机看文章
更加方便分享给朋友
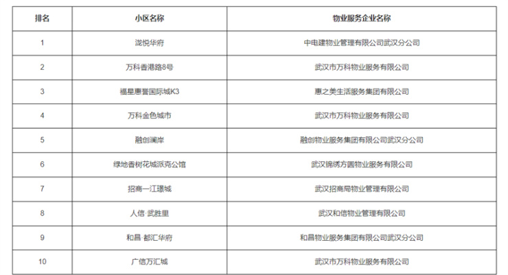
武汉市住房保障和房屋管理局公布了2021年全市物业服务质量考评“十优满意小区”“十差不满意小区”。看看有你家小区吗?
3月23日消息,搜狐焦点获悉,武汉市住房保障和房屋管理局公布了2021年全市物业服务质量考评“十优满意小区”“十差不满意小区”。看看有你家小区吗?
2021年全市物业服务质量考评“十优满意小区”名单
2021年全市物业服务质量考评“十差不满意小区”名单
据了解,此次评选名单是武汉市住房保障和房屋管理局根据《武汉市物业管理条例》《武汉市住宅小区物业服务质量考评办法》以及《市治庸办关于组织对全市物业服务企业进行评议的通知》的有关要求,通过业主线上、线下评价,并结合街道、社区、业主委员会和区房屋主管部门的评价意见,汇总形成综合评价结果。
同时,还发布了2021年全市住宅小区物业服务质量考评各区排名靠前靠后小区名单

你对自家小区的物业服务满意吗?
新闻来源: 武汉市住房保障和房屋管理局
责任编辑:王旭
声明:本文由入驻焦点开放平台的作者撰写,除焦点官方账号外,观点仅代表作者本人,不代表焦点立场。


