培育建设国际消费中心城市,武汉这么干
扫描到手机,新闻随时看
扫一扫,用手机看文章
更加方便分享给朋友
3月20日消息,搜狐焦点获悉,3月17日武汉市人民政府网发布《市人民政府关于培育建设国际消费中心城市的实施意见》
全文如下
↓↓↓

各区人民政府,市人民政府各部门:
为了加快培育建设国际消费中心城市,更好服务和融入新发展格局,特制订本实施意见。
一、总体要求
以习近平新时代中国特色社会主义思想为指导,深入贯彻党的二十大精神和习近平总书记考察湖北武汉重要讲话精神,坚持扩大内需,深化改革开放,把恢复和扩大消费摆在优先位置,统筹国内国际两个市场、两种资源,集聚国际消费资源,创新国际消费场景,完善国际化消费服务功能,着力打造世界级文旅观光、生态休闲滨水之城,国际化时尚艺术、活力健康大学之城和全方位数字生活、新型消费创新之城,建设引领中部、服务全国、链接全球的国际消费中心城市。
二、主要任务
到2025年,社会消费品零售总额达到9000亿元,外贸进出口总额达到4700亿元,旅游总收入达到2700亿元,入境旅游人数达到130万人次,展会节事活动达到800场次。到2030年,社会消费品零售总额达到15000亿元,外贸进出口总额达到7500亿元,旅游总收入达到4000亿元,入境旅游人数达到350万人次,展会节事活动达到1000场次。
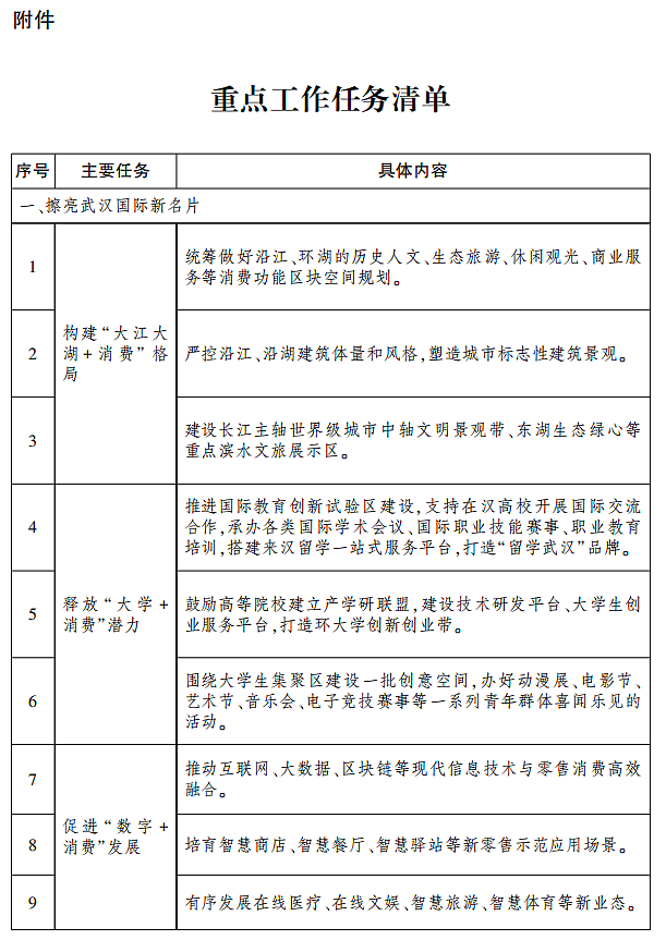
(一)擦亮武汉国际新名片
立足城市特色,塑造鲜明形象,创新消费模式,打造“心向往之、近悦远来”的人潮涌动之城。
1.依托滨水之城,构建“大江大湖+消费”格局。彰显大江大湖特色,统筹做好消费功能区规划建设,推动“山、水、城、人”有机融合。美化滨水景观,强化沿水生态保护,彰显个性鲜明、汉味突出的江城印象,构筑错落有致的天际线。厚植亲水文化,融合城市历史人文特点,建设两江四岸、东湖生态绿心等重点滨水文旅展示区,打造世界闻名的文旅观光、生态旅游目的地。
2.依托大学之城,释放“大学+消费”活力。强化“教育+消费”,打造“留学武汉”品牌。激发“人才+消费”活力,挖掘校友经济、院士经济、海归经济潜力,释放科教人才优势对消费的牵引潜能。激活“青年+消费”潜力,建设一批创意空间,创新培育一批消费业态,办好青年群体喜闻乐见的活动。
3.依托创新之城,促进“数字+消费”发展。推动数字转型,加快建设全国数字经济一线城市,推动新一代信息技术与零售消费高效融合。推动数字赋能,支持办公楼宇、住宅小区、旅游景区布局各类智慧门店和智能化设施,培育智慧商店等新零售示范应用场景。深入实施线上经济“8+3”领跑计划,有序发展在线医疗、在线文娱等数字消费新业态。
(二)培育国际消费新品牌
聚焦武汉优质商品和服务,培育“汉派”消费品牌,提高“购在武汉”“乐玩武汉”全球知名度。
1.打造武汉制造品牌。大力发展先进制造业、战略性新兴产业,建设世界级产业集群。提升本土汽车品牌知名度,突破性发展新能源汽车,提升汽车消费能级,释放出行消费潜力。培育光电子行业领军企业,稳步扩大智能终端产量和消费规模。提高生物医药行业知名企业品牌美誉度,建设一批生物医药产业项目,加快生命健康科技成果转化,创新发展大健康消费。推进“武汉制造”品牌培育行动,实施“打造名品”“培育名企”“汇聚名家”工程,大力发展城市定制商品和高级定制品牌,推动“老字号”创新发展,促进民族品牌与国际标准接轨,充分衔接国内消费需求,丰富“武汉制造”价值内涵,培育更多享誉世界的武汉品牌。
2.打造武汉服务品牌。提升商贸服务品质,增强免税店、自贸区、综保区、跨境电商综试区、国家进口贸易促进创新示范区等开放性平台功能,健全对外经贸合作机制,做大进口商品集散分拨中心,推动电商直播集聚区建设,培育10个以上电商直播基地。创新商业模式,支持企业发展、探索、引进购物消费新业态,招引国际知名服务企业和品牌。强化会展服务功能,实施会展品牌“四个10”发展计划,引进知名品牌展会,做大做强本地品牌展会。打造“设计之都”,引导设计服务企业集群发展,促进武汉设计向高端综合设计服务转变,提升研发设计国际化服务水平。培育零售新业态,配齐保障类和品质提升类社区业态,鼓励品牌数字化升级,推进便利店均衡发展,打造100个“一刻钟便民生活圈”。
3.打造武汉文旅品牌。弘扬新时代英雄城市精神,发掘“家国天下”“楚风汉韵”人文风情。持续打造汉派艺术品牌,加强汉剧、楚剧等非物质文化遗产传承与保护,举办一批国际国内知名艺术节会。鼓励文化文物单位依托馆藏文化资源,开发各类文化创意产品,扩大优质文化产品和服务供给。加快“读书之城”建设,办好武汉书展,打造“书香武汉”阅读品牌,建设亚洲一流购书中心。建设知名景区品牌,规划建设知名新型景区、世界一流水上乐园和水上设施,打造100个网红打卡地。打响“夜江城”夜游品牌,鼓励旅游企业开发夜游项目和线路,发展夜游相关消费,打造10条知名“夜游江城”线路和一批大型文旅综合体。丰富旅游消费领域,发展休闲度假旅游,培育邮轮、低空等旅游业态,释放通用航空消费潜力。培育“汉味”美食品牌,推广楚菜名企、名店、名师、名菜、名点,组织美食品鉴营销活动,推进美食老字号创新发展。
4.打造武汉康养品牌。举办国际赛事,推动武汉马拉松等品牌赛事发展,积极申办国际国内顶级赛事。培育体育消费,依托大中型公共体育场馆资源,加快体育消费集聚区建设,发展时尚运动项目和延伸体育消费项目100个。完善养老服务体系,释放银发经济,开发适老化技术和产品,引进连锁化、规模化、医养结合的高品质养老服务机构,积极创建示范性老年友好社区、医养融合康复服务中心、人工智能养老社会实验社区、人工智能养老社会实验机构、市场化康养小镇。倡导绿色低碳消费,促进绿色低碳产品生产使用,推动绿色建筑发展,建设绿色宜居城市。
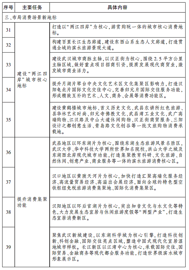
(三)布局消费场景新地标
加快消费载体提质升级,构建品质高端、功能完善、层次分明、形式多样的国际消费场景,增强“货到汉口活”“货经汉口活”的城市底色。
1.建设“两江四岸”核心地标。以城市“山水十字轴”为核心,构建百里长江生态廊道,建设武昌古城、汉阳古城、汉口历史风貌区,形成世界级历史人文旅游集聚展示区。打造武汉城市商脉主轴,激发城市商业活力,提升打造月湖片、汉阳龟北片、归元片,建设黄鹤楼城市地标等一批文旅购物消费承载地,形成精致互补的消费功能区。
2.提升消费集聚功能。武昌地区以环东湖片为核心,打造滨水旅游消费核心区。汉口地区以黄陂天河片为核心,加快打造面向全球的特色型空铁枢纽免税旅游消费集聚地、国际化消费集聚区。汉阳地区以环后官湖片为核心,打造生态宜居消费新区。围绕以武鄂黄黄为核心的武汉都市圈,将武汉新城打造成为引领武汉都市圈高质量发展、支撑长江中游世界级城市群建设的重要极核。支持长江新区打造世界级滨水城市形象展示区。
3.构建多元包容消费空间。提升航空路、中南中北等6个商圈建设水平,形成一批国际一流商圈。推动江汉路步行街、光谷步行街、楚河汉街等重点商业步行街业态提升,打造高品质步行街。加快打造花园道、K11广场等11条特色街区。支持九峰森林动物园等园区建设,挖掘“园区+消费”新潜力。推进武商梦时代、武汉华联(SKP)等一批大型商业综合体建设运营,打造新型标杆式购物中心。
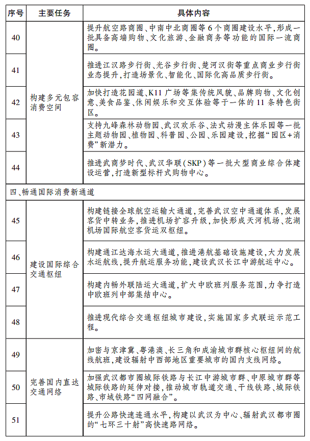
(四)畅通国际消费新通道
以建设国际综合交通枢纽为抓手,高标准建设现代高效的综合交通网络、流通体系和国际物流中心。
1.建设国际综合交通枢纽。构建链接全球航空运输大通道,完善武汉空中通道体系,发展客货中转业务,推进机场扩容升级,加快形成天河机场、花湖机场国际航空客货运双枢纽。构建通江达海水运大通道,提升港航基础设施建设水平,大力发展江海直达、沿江捎带等航运业务,提升航运服务功能,提升武汉长江中游航运中心集散能力。构建内畅外联陆运大通道,扩大中欧班列服务范围,力争打造中欧班列中部集结中心。推进现代综合交通枢纽城市建设,实施国家多式联运示范工程。
2.完善国内直达交通网络。提升国内航线密度,打造国内航空快线,完善国内支线网络。建设“超米字型”高铁网络,加强都市圈城际铁路延伸对接,推动城市轨道交通、干线铁路、城际铁路、市域铁路“四网融合”,加快建设“轨道上的都市圈”。提升公路快速连通水平,构建以武汉为中心、辐射武汉都市圈的“七环三十射”高快速路网络,推动武汉都市圈出行直联直通直达。
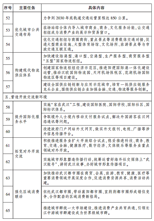
3.优化城市公共交通布局。打造“世界级地铁城市”,力争到2030年底,轨道交通运营里程达到850公里,在场站综合体内导入城市商业、商务、文化服务功能,让交通枢纽成为消费产业的展示和贸易窗口。优化交通枢纽与消费载体交通对接,促进大型商业设施、大型体育场馆、文化场所、旅游景点等与市政交通互联互通。倡导绿色低碳出行,发展城市公共交通,完善城市慢行交通系统。
4.构建现代物流供应体系。全面提升枢纽经济能级,大力发展临港、临空、高铁经济,加快创建“五型”国家物流枢纽,打造国家物流枢纽经济示范区。建设全国供应链创新与应用示范城市,培育一批供应链服务龙头企业,加强各方信息共享应用,围绕供应链企业,加强金融、交通、物流等服务创新。
(五)营造开放交流新环境
以提升城市国际化水平为目的,加大对外开放交流力度,拓宽国际消费合作领域,打造国际化、快捷化、舒适化的消费环境。
1.提升国际化服务水平。实施外籍人士“家在武汉”工程,完善涉外医疗机构、外籍人员移民事务服务体系配套,规范建设服务场所多语种标识,建设国际化社区。争取更多境外机构、国际性组织和国际商会协会落户武汉。提升入境消费便利度,用好外国人144小时过境免签政策,争创境外人士境内移动支付服务试点,建设出入境“15分钟服务圈”。推动城市管理国际化,改进政府门户网站外文网页,做实外文报刊、电视、广播等涉外信息传播平台。
2.拓宽对外开放交流。积极参与国际双边多边交往,每年举办5场以上重要外事活动。实施“友城常青”工程,每年开展15项友城重点交流项目。积极推进服务业扩大开放综合试点,稳妥推进重点领域对外开放,形成服务业扩大开放新格局。加强城市营销,实施城市形象塑造传播行动,统筹运营好海外社交媒体“武汉账号”,实施好城市形象传播项目。
3.强化区域消费联动。深化武汉都市圈城市在重点消费领域合作。推进省域消费联动,形成错位竞争、合作配套的区域消费新格局。推动长江中游城市群产业分工协同,推动消费产业共育共通,支撑长江中游城市群建设世界级城市群。
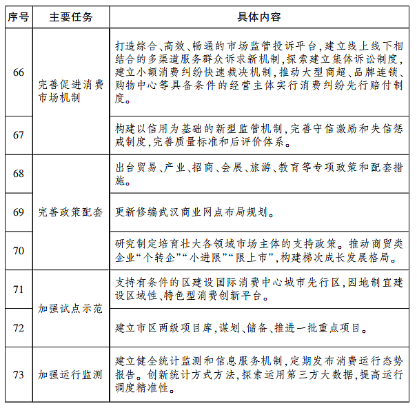
4.完善促进消费市场机制。健全消费者权益保护机制,打造市场监管投诉平台。构建以信用为基础的新型监管机制,健全守信激励和失信惩戒制度,完善质量标准和后评价体系。
三、保障措施
(一)加强组织领导。市建设国际消费中心城市工作领导小组(以下简称领导小组)加强统筹协调,负责推进国际消费中心城市培育建设工作。领导小组办公室(市商务局)负责日常工作,对重点任务、重大项目实行清单化管理,及时督促落实,定期报告工作进展。
(二)完善政策配套。领导小组各成员单位根据本实施意见出台贸易、产业、招商、会展、旅游、教育等专项政策和配套措施,在城市规划、财税金融、用地审批、营商环境、活动举办等方面加强支持。更新修编武汉商业网点布局规划,在城区更新改造和新的相关城建项目中,严格落实相关商业配套设施建设政策。各区、各部门和单位加大对各消费领域市场主体培育力度,制定各领域支持政策,推动商贸类企业“个转企”“小进限”“限上市”,构建梯次成长发展格局。
(三)加强试点示范。对照国际先进标准,支持有条件的区建设国际消费中心城市先行区,因地制宜建设区域型、特色型消费创新平台,打造国际消费重要承载区。加强重点项目谋划,建立市区两级项目库,谋划、储备、推进一批重点项目。积极争取国家有关部委和省有关单位更大政策支持。
(四)加强运行监测。建立健全统计监测和信息服务机制,完善覆盖商品和服务消费的统计监测体系,定期发布消费运行态势报告,及时反映消费新趋势、新情况。定期开展专业化评估考核,多维度反映国际消费中心城市建设进展、成效和不足。创新统计方式方法,探索运用第三方支付大数据,推动消费监测关口前移,提高运行调度精准性。
附件:重点工作任务清单
武汉市人民政府
2023年3月6日







新闻来源:武汉市人民政府网站
声明:本文由入驻焦点开放平台的作者撰写,除焦点官方账号外,观点仅代表作者本人,不代表焦点立场。


