三四线城市迎楼市“逆向”调控,至少七城发布房价“限跌令”
扫描到手机,新闻随时看
扫一扫,用手机看文章
更加方便分享给朋友
在一线城市及热点二线城市纷纷加码楼市调控的同时,部分三四线城市正迎来“逆向”调控,“限跌令”在各地落地。
据不完全统计,已有至少7城通过约谈房企或出台政策的形式,限制房企降价行为。但在降价行为背后,债务压力大,资金回笼慢是部分房企不得不面对的现实,一场房价保卫战正在上演。
至少七城发布“限跌令”
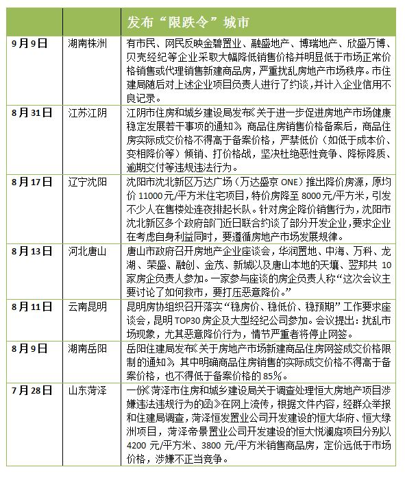
据澎湃新闻不完全统计,截至目前,包括株洲、江阴、菏泽、岳阳、昆明、沈阳、唐山等7城公布房价“限跌令”。
之所以称为“限跌令”,是因为部分房企或中介在采取降低销售价格并明显低于市场正常价格销售或代理新建商品房时,受到了政府官方约谈或制止。
以湖南株洲为例,9月9日,有市民、网民反映金碧置业、融盛地产、博瑞地产、欣盛万博、贝壳经纪等企业采取大幅降低销售价格并明显低于市场正常价格销售或代理销售新建商品房,严重扰乱房地产市场秩序。对此,株洲市住建局随后对上述企业项目负责人进行了约谈,并计入企业信用不良记录。
更早前,8月31日,江苏省江阴市住房和城乡建设局发布的《关于进一步促进房地产市场健康稳定发展若干事项的通知》中明确提到,商品住房销售价格备案后,商品住房实际成交价格不得高于备案价格,同时,严禁低价(如低于成本价、变相降价等)倾销、打价格战,坚决杜绝恶性竞争、降标降质、逾期交付等违规违法行为。
从目前公布“限跌令”的城市看,各地主要打压的是恶意降价行为,其中部分房企的销售定价远低于市场价格,被认为严重扰乱了市场。制图:澎湃新闻

制图:澎湃新闻
房企降价销售为哪般?
房企降价销售背后,原因为何呢?
销售规模“由涨转跌”,房企回笼资金压力加大或是原因之一。
同策研究院根据国家统计局公布的数据监测显示,7月份,全国商品住宅销售面积为1.15亿平米,同比下降9.45%,环比下降40.6%。这也是近一年以来首次“由涨转跌”,说明我国房地产销售进入下行通道。
而从开发资金结构来看,销售回款占融资的比例达到57.15%,比2020年高了3.9个百分点,国内贷款占融资的比例为12.95%,比2020年下降了0.87个百分点,这说明房企融资主要靠销售回款,并呈现上升趋势,未来房企融资主要靠“自身造血”。而销售规模增长首次“由涨转跌”说明房企最核心的资金来源已经开始下跌,房企回笼资金的压力加大。
融创中国董事会主席孙宏斌在今年中期业绩会上就提到,下半年的市场压力比较大,主要来源于两个方面,一是有些企业压力比较大就开始降价,另一个是国家的政策比较坚决,让大家对房价有了不上涨的预期,现在经济压力也比较大,大家的购买力受到了影响。
孙宏斌认为,现在的市场特别像2018年,“整个信贷市场资金比较紧张,上半年销售比较好,贷款相对比较难,但下半年贷款还是一样的难,销售市场大幅下滑。今年下半年的销售压力很大,预计下半年市场还是会比较惨烈的。”
楼市转向或也成为行业共识。佳兆业集团主席兼执行董事郭英成在业绩会上表示,这几年特别是今年以来,房地产市场的调控更加精准,政策的落实也比以前更快。但同时,我们也面临很大的挑战,精准调控后,销售端销售完以后,按揭的资金回笼相较以往可能会慢,这也给企业带来了一定的压力。
另外,债务压力也是悬在部分房企头上的一把“利剑”。
据同策研究院公布的相关数据,今年房企到期债务规模达到1.2万亿,月均超过1000亿。二季度房地产行业平均负债率为77.85%,较一季度下降了1.34个百分点,较提出三道红线的2020年下降了1.23个百分点。这说明调控的效果开始显现,房企都把降低负债,优化三道红线当做首要战略。但同时,愈加严厉的监管措施也加速了一些房企暴露自身债务缺陷,房企债券违约的案例正在不断增加。
据贝壳研究院统计,今年以来,房地产行业债券违约现象相比过去两年明显增加。仅6个月,已违约的房企就有12家。
同策研究员研究总监宋红卫认为,在上半年房地产市场销售较好的情况下,房企回笼资金偿债较为容易,但是7月份以来,整个行业进入下行渠道,资金回笼较难,偿债的压力凸显,为了现金流,降价销售,以价换量,成为不少房企的选择。
面对当前的市场环境,世茂集团董事长许世坛就在中期业绩会上提到,房住不炒、三道红线、集中度管理等政策会持续,这样的政策背景下,企业不再适合强调高增速,因此公司战略“从攻转防”,同时加大现金、回款率的考核。
许世坛称,公司有做一些抵御市场下行的措施,公司对7月和8月的销售进行分析,整个行业的销售出现下行,9月、10月公司安排了很多供货和冲刺目标,目前按揭额度仍有缺口,公司对价格进行动态管理,提升对首付比例高购房者的优惠措施。不仅如此,许世坛还透露,下半年将对价格进行动态管理,同时,加大价格优惠措施。
价格能不能降?
房价下降在很多人眼里本应是好事,为何出台“限跌令”?中国新闻网在《房价“限跌令”和“限涨令”同时出现,楼市咋了?》一文中提到,房价并非“不能降”,而是“别瞎降”。
在广东省住房政策研究中心首席研究员李宇嘉看来,不管对中央来说,还是对地方来说,“三稳”都是楼市调控的目标。大涨大跌都是不可取的,都可能会引发市场预期波动,并将这种涨跌进一步强化。也就是说,如果出现明显下跌,可能会因为市场的预期,导致进一步下跌,形成下跌的循环。这时候必须要通过政府的干预,阻止这种预期的形成和循环。
岳阳市住建局相关工作人员在回应出台《关于房地产市场新建商品住房网签成交价格限制的通知》时亦表示,近期有龙头房企债务压力较大,为了资金回笼,对楼盘进行恶意降价,造成市场混乱,这是政策出台的主要原因。
某TOP40强房企营销人士指出,“在市场出现回调的时候,很多开发商会根据自身情况进行一定力度的降价促销。当然市场还是分化的,一线和二线城市不太存在库存问题,但三四线楼盘在楼市回调期去化相对慢,那我们会给出一些优惠加速销售,是很正常的。政府主要打击的是恶意降价,怕不利于市场稳定,也会引发维权这样的社会事件。”
“部分城市房价下行的压力的确在增大。从统计局公布的数据来看,近几个月房价出现环比下行的城市不断增多,同时房企降负债压力也在不断增大,导致在部分城市或区域房企加快出货节奏,降价促销的现象有所增加。但是,房企的降价行为一旦引发降价潮则会引发连锁反应,极大影响房地产市场有序发展,同时还会影响到土地市场,对当地经济产生较大影响。”58安居客房产研究院分院院长张波说道。
那么,“限跌令”是否有效?在李宇嘉看来,楼市在历史较高位运行,各方对稳定的诉求很高。不管是对于快速上涨,还是快速下跌,不管是对全市区域,还是部分区域,都得进行适当的干预,包括不允许大幅度的降价营销,这和不允许大幅度的上涨是一样的逻辑,这种干预一定是有效的。
广发证券发展研究中心房地产行业研究员郭镇则对澎湃新闻表示,对政府来讲,并不希望看到房企互相竞价后出现房价一直下跌的情况,这也会使市场进入一个比较恶性的状态,因此维持房价稳定,不出现大涨或大跌一直是近几年来调控的方向。
诸葛找房数据研究中心分析师梁楠指出,从目前出台“限跌令”的城市来看,基本都是库存量较高、去化压力较大的城市,或许存在部分开发商为加快销售回款速度而大幅降价,一定程度上导致市场乱象发生,不利于楼市发展。出台“限跌令”政策有效抑制房价下降过快,避免楼盘大幅降价等市场乱象,进一步规范楼市交易行为,有利于促进房地产市场健康平稳发展。
来源:澎湃新闻
声明:本文由入驻焦点开放平台的作者撰写,除焦点官方账号外,观点仅代表作者本人,不代表焦点立场。


