市房管局:房屋租金由双方协商按少有方式确定
扫描到手机,新闻随时看
扫一扫,用手机看文章
更加方便分享给朋友
目前在非住宅房屋租赁市场发展过程中,租赁合同文本五花八门、权责约定不够清晰,一定程度上仍然存在虚假宣传、虚增面积、价格欺诈等违规行为。
为切实保障租赁当事人合法权益,进一步提升服务企业质量,促进武汉市经济社会发展,近日,武汉市住房保障和房屋管理局发布了关于《武汉市非住宅房屋租赁合同(示范文本)》的解读,从合同条款、法律依据时效、适用覆盖面、租金计价方式等四个方面解读了示范文本的主要特点。
此示范文本制定是依据《中华人民共和国民法典》、《中华人民共和国城市房地产管理法》、《商品房屋租赁管理办法》、《武汉市房屋租赁管理办法》一系列法律法规及规范性文件而制定。
示范文本由“说明”与“特别提示”及合同主文13条、4个附件组成,便于租赁双方的理解与使用。主要内容包括房屋基本情况,租赁期限、租金、押金,房屋的交付,装饰装修,合同的解除等。适用于武汉市行政区域内商业、办公、厂房、仓库、综合楼、产业用房等非居住用途的房屋租赁,并明确存在权属争议的房屋不得出租。
示范文本还明确房屋租金由双方协商一致按少有方式确定,其中租金单价计量方式需依据不动产权证确定建筑面积,若无法确定的,根据专业机构出具的测绘报告确定。同时,规范要求物业管理费的收取同租金计价方式保持一致。

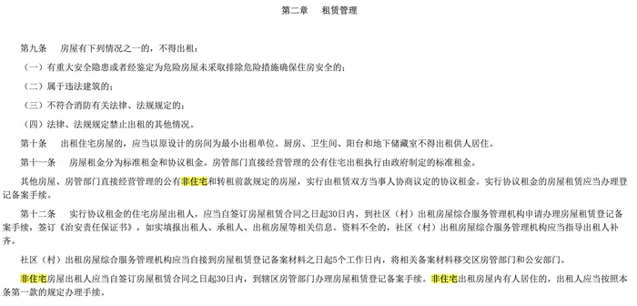
此前,武汉市人民政府发布的《武汉市房屋租赁管理办法》,文件中第十一条和十二条就曾经提到,房屋租金分为标准租金和协议租金。其他房屋、房管部门直接经营管理的公有非住宅和转租前款规定的房屋,实行由租赁双方当事人协商议定的协议租金。


来源:武汉房管局
声明:本文由入驻焦点开放平台的作者撰写,除焦点官方账号外,观点仅代表作者本人,不代表焦点立场。


