武汉楼市新规!涉及新房退定金、退房款,正在征求意见!
扫描到手机,新闻随时看
扫一扫,用手机看文章
更加方便分享给朋友
搜狐焦点“楼市快讯”报道:3月25日,武汉市住房保障和房屋管理局公示了市房管局关于征求《武汉市新建商品房预售资金监管实施细则(征求意见稿)》意见的公告。

所谓预售资金,即是商品房预售资金,是指房地产开发企业将其开发的新建商品房在完成不动产首次登记前进行销售,由购房人按照商品房买卖合同约定支付的全部房价款。
自从去年7月以来,各地烂尾楼业主纷纷发起“强制断贷”运动,让烂尾楼不断冲上热搜,同时不少购房者将矛盾点指向了商品房预售资金监管方面。
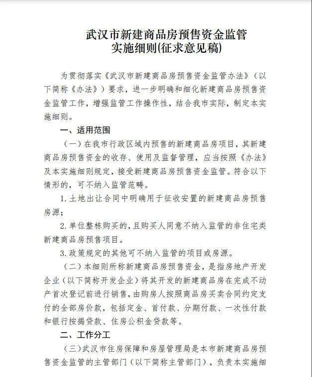
目前武汉执行的监管政策是2018年6月起施行的《武汉市新建商品房预售资金监管办法》。2022年9月,武汉市发布新建商品房预售资金监管办法(征求意见稿),新增了部分内容,进一步加强新建商品房预售资金的监督管理,确保预售资金用于商品房项目工程建设,保障购房人的合法权益。
本次意见的调整重点↓↓↓
1、新建商品房预售资金,是指购房人按照商品房买卖合同约定支付的全部房价款,包括定金、首付款、分期付款、一次性付款和银行按揭贷款、住房公积金贷款等,应当全部直接交存至监管账户。
2、开发企业应当将监管账户作为预售商品房房价款收款账户提供给购房人,不得向购房人提供非监管账户作为房价款收款账户。
3、监管账户名称、账号信息应在商品房预售许可证、商品房买卖合同、按揭贷款合同上载明,并于商品房销售现场显著位置以及主管部门门户网站进行公示。
4、购房人可通过“武汉住保房管”微信公众号打印定金交款通知书和房价款交款通知书,查询本人房价款入账情况。
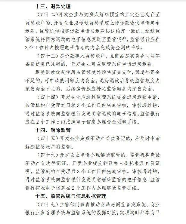
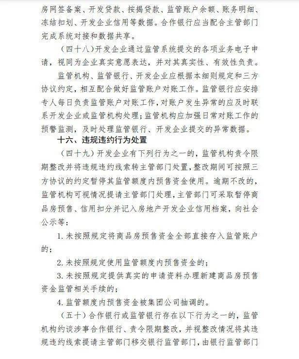
同时对于退定金、退房款也有了新的规定:
开发企业与购房人解除预签约且定金已交存至监管账户的,开发企业应通过监管系统上传退款协议申请定金退款,监管机构核实退款申请与退款协议约定一致的,通过监管系统将同意退款的电子信息发送至监管银行,监管银行应在2个工作日内按照电子信息的内容完成资金划转手续。
购房者发生开发企业应通过监管系统提交退房退款申请,监管机构自受理之日起 3 个工作日内完成审核,审核通过的,通过监管系统向监管银行发送同意退款的电子信息。监管银行应在2个工作日内按照电子信息办理资金划转手续。
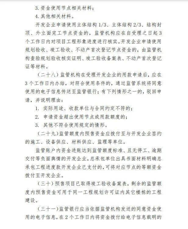
此次《意见征求稿》公告全文如下:
根据《武汉市行政规范性文件管理办法》要求,本次征集意见的期限为10天(2023年3月25日—2023年4月3日)。
新闻来源:武汉市住房保障和房屋管理局
声明:本文由入驻焦点开放平台的作者撰写,除焦点官方账号外,观点仅代表作者本人,不代表焦点立场。


