拆迁?东湖高新汽发社区用地规划拟调整
扫描到手机,新闻随时看
扫一扫,用手机看文章
更加方便分享给朋友
搜狐焦点获悉,10月8日,关于东湖新技术开发区A130106管理单元控制性详细规划局部用地修改意向征求意见的公告。该地块也就是我们常说的汽发社区。
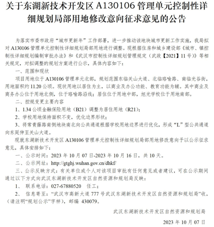
为落实市委市政府“城市更新年”工作部署,进一步推动该地块城市更新工作实施,拟对A130106 管理单元控制性详细规划局部用地进行调整。
项目用地位于 A130106 管理单元北部,规划范围东临关山大道、北临珞喻路、南临光谷街,用地面积约 11.20 公顷。现状用地以居住为主,以商业及办公功能、教育功能为辅。其中商业及商务办公位于用地北侧,位于珞喻路沿线:居住位于用地中部,旭光学校位于用地南部。
控规变更主要内容:
1、1.34 公顷金融保险用地 (B21) 调整为居住用地(R21);
2、学校用地保持面积不变,优化边界形状;
3、将常青藤路南侧地块南北向公共通道根据学校用地边界进行优化,形成“工”型公共通道向东延伸至关山大道。
公示时间: 2023 年10月07 日-2023 年10月16 日,共10 天。




据悉,近日,汽发社区片旧城改建房屋征收项目房屋拆除工程启动招标,这也代表着汽发社区终于要拆除了。
声明:本文由入驻焦点开放平台的作者撰写,除焦点官方账号外,观点仅代表作者本人,不代表焦点立场。


