新增112套新房住宅!天元四季花城三期项目规划出炉
扫描到手机,新闻随时看
扫一扫,用手机看文章
更加方便分享给朋友
2月22日消息,搜狐焦点获悉,近日,据蔡甸区自然资源和规划局发布《天元四季花城三期项目规划方案批前公示》。
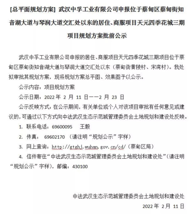
天元四季花城位于蔡甸区蔡甸街知音湖大道与琴润大道交汇处以东的居住、商服项目。
据综合技术经济指标,总规划用地面积9723.00平方米,规划总建筑面积27618.78平方米,地上计容建筑面积18951.75平方米,其中,住宅建筑面积11952.24平方米,非住宅建筑面积6999.51平方米。
非住宅建筑面积包括商业用房建筑面积1966.18平方米,商务办公建筑面积3069.26平方米,公益性服务配套设施1964.07平方米。项目容积率1.95,建筑密度30.61%,绿地率30.0%。规划112套住宅房源;机动车位238辆,均为地下停车位,其中机械停车位68辆,新能源停车位72辆,无障碍停车位3辆,普通停车位95辆;地下非机动车为172辆。
三期项目规划1号楼住宅共计17层,下围商业+公益(裙楼)共计3层;2号楼住宅共计16层,下围商业+办公(裙楼)共计2层;3号楼办公共计3层;4号楼为1层公厕。
新闻来源:武汉市自然资源和规划管理
责任编辑:王旭
声明:本文由入驻焦点开放平台的作者撰写,除焦点官方账号外,观点仅代表作者本人,不代表焦点立场。


