层高不低于3米!住建部出手!你的住房或有这些大变化
扫描到手机,新闻随时看
扫一扫,用手机看文章
更加方便分享给朋友
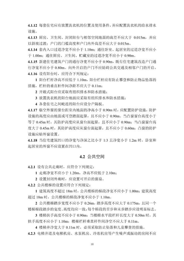
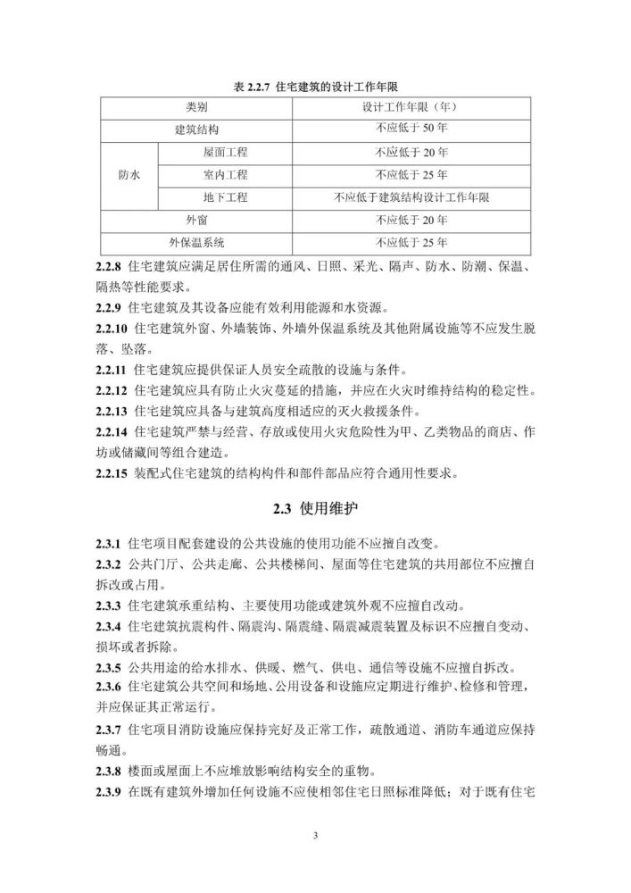
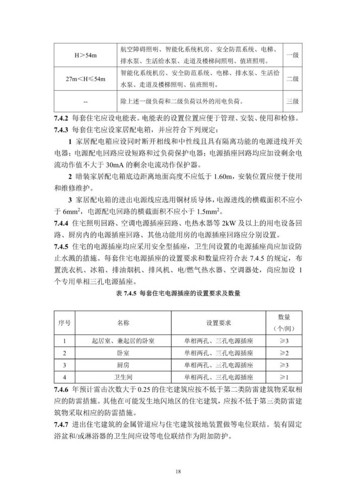
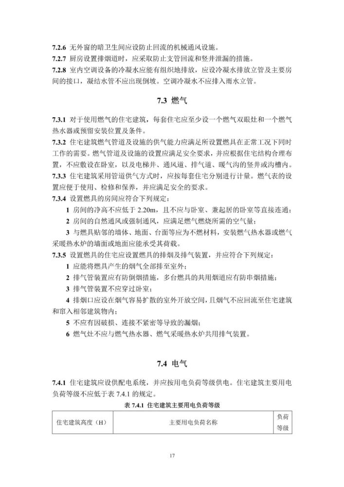
3月20日消息,搜狐焦点获悉,近日,住房和城乡建设部就《住宅项目规范》(征求意见稿)向社会公开征求意见。
意见稿共有7个章节,涉及住宅住项目基本规定、居住环境、建筑空间、结构安全、建筑设备等多个方面的具体要求,如新建住宅项目的层高、电梯设置、停车场配套设施等,内容非常详尽。以下是截取意见稿中部分重点内容。
一、新建住宅层高不应低于3米
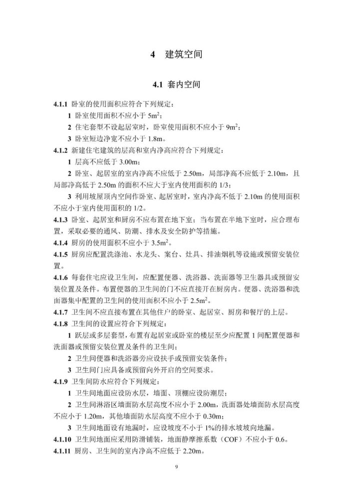
在建筑空间方面,意见稿中对于新建住宅建筑的高度和室内净高均有明确规定,要求层高不应低于3.00m;卧室、起居室的室内净高不应低于2.50m,局部净高不应低于2.10m。
其他建筑空间要求还有包括厨房、卫生间的室内净高不应低于2.20m;厨房的使用面积不应小于3.5㎡;卫生间不应直接布置在其他住户的卧室、起居室、厨房和餐厅的上层。

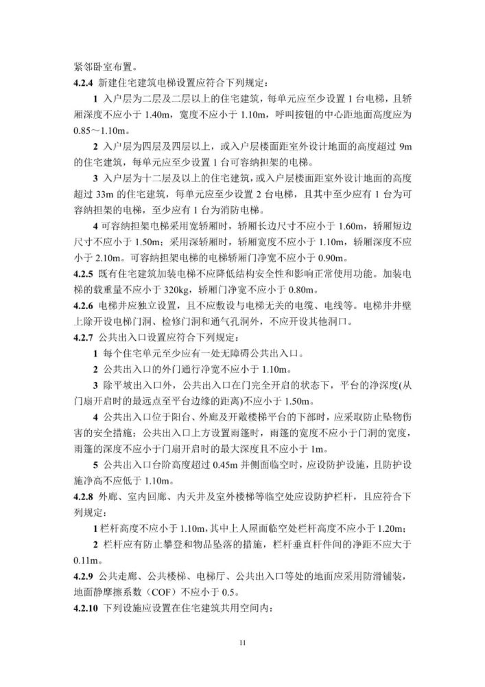
二、住宅电梯/楼梯设置要求
关于新建住宅电梯设置,意见稿中根据住宅项目的楼层数要求配套相应的电梯数量。如
(1)入户层为二层及二层以上的住宅,每单元应至少设置1台电梯;且轿厢深度不应小于1.40米,宽度不应小于1.10米,呼叫按钮的中心距地面高度应为0.85米至1.10米。
(2)四层及四层以上,或入户层楼面距室外设计地面的高度超过9m的住宅,每单元应至少设置1台可容纳担架的电梯;
(3)十二层及以上的住宅,或入户层楼面距室外设计地面的高度超过33m的住宅,每单元应至少设置2台电梯,且其中至少应有1台为可容纳担架的电梯,至少应有1台为消防电梯
同时,意见稿中还明确了担架电梯的轿厢尺寸,即采用宽轿厢时,轿厢长边尺寸不应小于1.60m,轿厢短边尺寸不应小于1.50m;采用深轿厢时,轿厢宽度不应小于1.10m,轿厢深度不应小于2.10m

对于公共楼梯的设置,意见稿提到,楼梯扶手高度不应小于0.90米;楼梯井净宽大于0.11米时,必须采取防止坠落和儿童攀登的措施。

三、停车场配置新能源汽车充电设施
意见稿中要求,住宅项目应配套建设非机动车停车场所,配置电动自行车充电设施时应设专用配电箱;机动车停车场所应配置新能源汽车充电设施或预留安装条件;
四、建筑结构安全
在住宅建筑结构安全方面,要求新建住宅建筑的钢筋混凝土结构楼板厚度不应小于100mm。

以下是《住宅项目规范》(征求意见稿)全文
新闻来源:住房和城乡建设部
责任编辑:王旭
声明:本文由入驻焦点开放平台的作者撰写,除焦点官方账号外,观点仅代表作者本人,不代表焦点立场。


