公职人员购房可预发补贴15万!武汉这一区再出新招刺激楼市
扫描到手机,新闻随时看
扫一扫,用手机看文章
更加方便分享给朋友
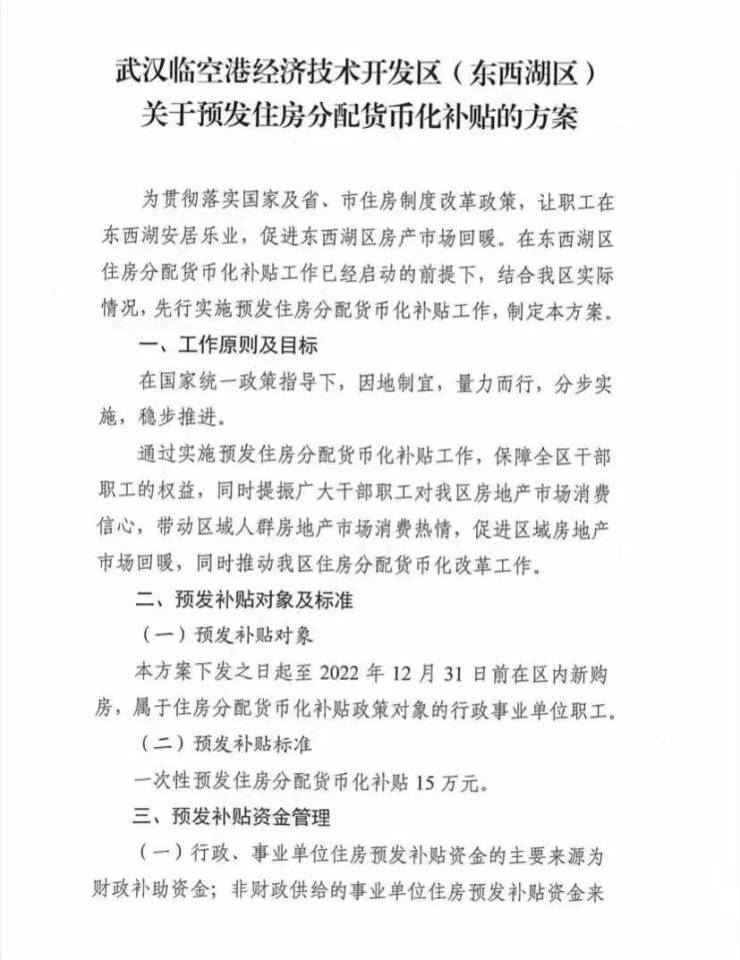
7月23日消息,近日,武汉市东西湖区财政局印发《预发住房分配货币化补贴的方案》的通知,称将向符合条件的行政事业单位购房职工一次性预发补贴15万元。
通知中称,实施该项政策的原因是为了贯彻落实国家及省、市住房制度改革政策,让职工在东西湖安居乐业,促进东西湖区房产市场回暖。
方案称,预发补贴对象为行政事业单位职工,属于住房分配货币化补贴政策对象,且要在方案下发之日起至2022年12月31日前在东西湖区内新购房。
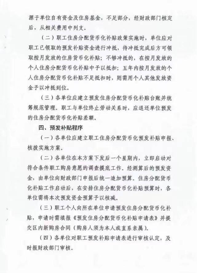
行政、事业单位住房预发补贴资金的主要来源为财政补助资金,而非财政供给的事业单位住房预发补贴资金来源于单位自有资金及住房基金,不足部分,经财政部门核定后,从相关费用中列支。
通知还要求各行政事业单位在方案下发后一个星期内,立即启动对符合条件职工购房意愿的调查摸底工作。经测算后的预发资金,由单位向财政部门申报后统一追加预算。
据悉,武汉东西湖区又称临空港经济技术开发区,是武汉第三个获批的高级经济技术开发区。
声明:本文由入驻焦点开放平台的作者撰写,除焦点官方账号外,观点仅代表作者本人,不代表焦点立场。


