9月新规来了,关乎你的房子、车子、钱袋子
扫描到手机,新闻随时看
扫一扫,用手机看文章
更加方便分享给朋友
9月马上到来一批关系你我的新规即将实施一起来看看
全国
夫妻过户等6种情形免征契税

2020年8月11日第十三届全国人民代表大会常务委员会第二十一次会议通过的《中华人民共和国契税法》,自2021年9月1日起施行。根据契税法第六条规定,6种情形可免征契税,其中包括婚姻关系存续期间夫妻之间变更土地、房屋权属。
实施义务教育的公办校不得举办民办校

5月14日,新修订的《中华人民共和国民办教育促进法实施条例》正式发布,自2021年9月1日起施行。《条例》(第二章第七条)具体内容中明确:实施义务教育的公办学校不得举办或者参与举办民办学校,也不得转为民办学校。其他公办学校不得举办或者参与举办营利性民办学校。
保护未成年人远离性侵害

6月1日,教育部举办新闻发布会,颁布《未成年人学校保护规定》。该《规定》将于2021年9月1日起实施。《规定》中第三章第二十四条规定:学校应当建立健全教职工与学生交往行为准则、学生宿舍安全管理规定、视频监控管理规定等制度。
餐饮店未安装燃气报警器将处罚

6月10日,第十三届全国人民代表大会常务委员会第二十九次会议通过《全国人民代表大会常务委员会关于修改〈中华人民共和国安全生产法〉的决定》,自2021年9月1日起施行。《中华人民共和国安全生产法》第三十六条明确规定,“餐饮等行业的生产经营单位使用燃气的,应当安装可燃气体报警装置,并保障其正常使用”。
网络产品存在安全漏洞应立即补救

7月12日,工业和信息化部、国家互联网信息办公室、公安部近日印发《网络产品安全漏洞管理规定》(以下简称《规定》)。《规定》自2021年9月1日起施行。《规定》明确了网络产品提供者和网络运营者是自身产品和系统漏洞的责任主体,要建立畅通的漏洞信息接收渠道,及时对漏洞进行验证并完成漏洞修补。
湖北
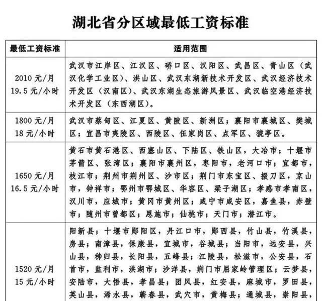
全日制较低工资1520元/月

湖北将于9月1日起调整全省较低工资标准。
根据国家《较低工资规定》有关要求和人社部批复意见,调整过后,湖北省全日制就业劳动者月较低工资标准按区域(如图)划分为四档,依次为2010元、1800元、1650元、1520元,非全日制就业劳动者的小时较低工资标准依次为19.5元、18元、16.5元、15元。

契税税率下调至3%

7月30日,湖北省第十三届人大常委会第二十五次会议通过了《湖北省人民代表大会常务委员会关于契税具体适用税率及免征减征办法的决定》(以下简称《决定》),并在9月1日起与我国《契税法》同步施行。根据湖北省人大通过的决定,湖北省契税税率将由现行的4%下调至3%,该税率为法定较低税率。个人购买住房的契税,在此基础上视房屋面积、是否为排名前列套住房等因素减按1%—2%的优惠税率征收。
二手车异地交易登记“跨省通办”
9月1日起,公安部将在全国218个城市推行二手车异地交易登记“跨省通办”,湖北省的武汉、黄石、襄阳、宜昌将如期同步推行。

慈善项目实施情况定期向社会公开

湖北省十三届人大常委会第二十四次会议表决通过《湖北省慈善条例》,条例推进湖北省慈善事业健康发展,将于9月1日起施行。条例规范慈善组织财产管理、强化慈善信息公开,作出规定:慈善组织应当加强财产管理,建立健全财务管理制度,按照规定实行专户管理,独立核算,并接受政府有关部门的监督。
来源:武汉城市留言板
声明:本文由入驻焦点开放平台的作者撰写,除焦点官方账号外,观点仅代表作者本人,不代表焦点立场。


